Diodes AP33510准谐振反激式GAN控制器进入具有频率折返的PFM模式时,可降低全部负载,从而提高功率转换效率。在空载或轻负载时,AP33510将进入突发模式以最大限度地降低功耗,并设置最小开关频率(约25kHz)以避免任何可闻噪声。分段线性线路补偿确保了在整个线路电压范围内的恒定输出功率限制。
AP33510具有全面的保护特性,例如上电/掉电检测、逐周期电流限制、输出OVP/UVP、过载保护和过热保护,确保转换器的耐用性。
特性
- 高达150kHz准谐振工作模式,实现高输出电压
- 频率折返,实现高平均效率
- 用于GaN FET的高可靠性栅极驱动器
- 内置高压启动
- 启动过程中软启动
- 集成x2电容器放电功能
- 具有输出电压的自适应输出功率限制
- 非听觉噪声绿色模式控制
- 通过120V LDO提供宽VCC电源
- 内部斜率补偿
- 频率抖动以降低EMI
- 采用SSOP-9(CJ型)封装
- VCC保持模式
- 全面的系统保护特性:
- 二次侧绕组短路保护
- VCC过压保护 (VOVP)
- 线路过压保护 (LOVP)
- 过载保护 (OLP)
- 逐周期过流保护
- 引脚故障保护
- 上电/掉电保护 (BNI/BNO)
- 二次侧OVP (SOVP) 和UVP (SUVP)
- 内部OTP
- 完全无铅,完全符合RoHS指令
- 无卤无锑的“绿色”器件
应用
- 通用GaN FET驱动器
- 可编程开关交流/直流适配器或快速充电器
- 高密度工业和消费类电源
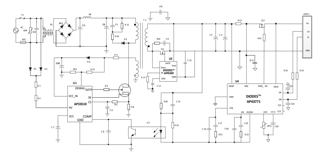
典型应用电路
引脚分配
发布日期: 2022-08-10
| 更新日期: 2022-09-30

