Diodes Incorporated AP43671 USB Type-C™供电 (PD) 控制器
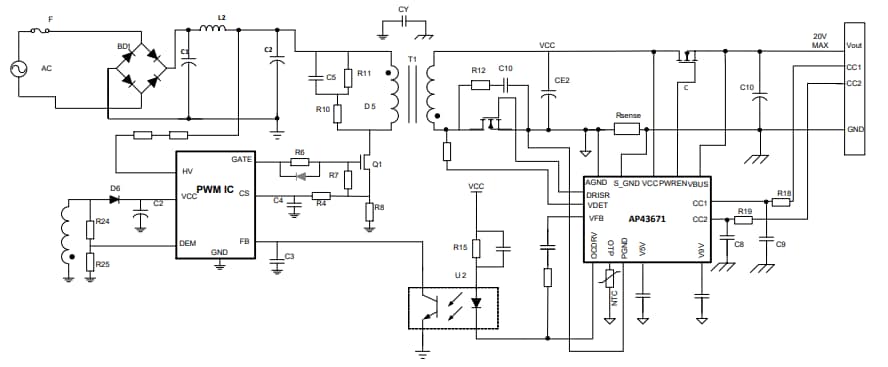
Diodes Incorporated AP43671 USB Type-C™供电 (PD) 控制器是 高度集成的智能控制器,设有嵌入式同步整流 (SR) 控制器。该USB控制器支持可编程电源 (PPS) 和Qualcomm QC4/QC4+协议。AP43671控制器可通过利用其嵌入式MCU和支持电路,为存储在一次性可编程 (OTP) 存储器中的固件提供流行的快速充电协议。该USB控制器可实现最佳系统BOM和快速充电器的性能。AP43671控制器采用基于MCU的实施,用于协议解码、应用固件、参数微调和校准。该USB控制器的工作温度范围为-40°C至+150°C,电源电压范围为3V至21V,工作电源电流为3.3mA。AP43671控制器非常适合用于交流/直流适配器(配备Type-C的笔记本电脑)的壁插式和旅行充电器。AP43671 IC采用相对较小的电流感应电阻器 (5mΩ) ,用于提供精确的电流测量,但不影响功耗。该USB接口IC嵌入了多模自适应SR控制器,其中其关键性能和安全参数可通过内置MCU进行微调。AP43671 IC提供强大的保护方案,包括针对VBUS(高达24V)的CC1/CC2短路保护以及内置OVP/OCP/SCP/OTP功能,以提供必要的安全保护。
特性
- 兼容QC4/QC4+协议
- 采用基于MCU的实施,用于协议解码、应用固件、参数微调和校准。
- 用于主协议和应用固件的OTP(一次性可编程)
- MTP(多时间可编程),用于系统配置选项
- 内置稳压器,用于CV和CC控制,无需外部CC/CV基准电路
- 支持省电模式,因此充电器的待机功耗低
- 嵌入式同步整流 (SR) 控制器,支持自适应准谐振 (QR) 和连续导通模式 (CCM) ,用于匹配PWM控制器
- 用于外部N-MOSFET输出的自适应栅极驱动使能开关
- 支持SCP/OTP/OVP/UVP,具有自动重启功能
- 系统BOM元件数量最少,可实现快速充电器
规范
- 工作电源电流:3.3mA
- 工作温度范围:-40°C至150°C
- 电源电压范围:3V至21V
- 超低电流:550μA
应用
- 用于智能手机、平板电脑和任何配备Type-C PD的移动设备的电池充电器
- 用于交流/直流适配器的壁插式和旅行充电器(配备Type-C笔记本电脑)
- 符合RoHS指令
- 无铅、无卤、无锑
框图
应用电路图
发布日期: 2022-06-01
| 更新日期: 2022-10-24
