特性
- 输入电压 (Vin):2.3V至5.5V
- 输出电压 (Vout):0.6V至3.6V
- 1 A 的可持续输出电流
- 参考电压:0.6V ±2%
- 低静态电流:15 μA(脉冲频率调制)
- 开关频率:2.2MHz(Vin = 5V,Vout = 1.8V)
- 效率:高达89%(5mA轻负载时)
- 通过EN可编程工作模式
- 脉冲频率调制
- 不受输出负载影响的脉冲宽度调制
- AP61102电源正常指示器
- 保护电路
- 欠压闭锁 (UVLO)
- VIN 过压保护 (OVP)
- 峰值电流限制
- 谷值电流限制
- 热关断
- 完全无铅,完全符合RoHS指令
- 无卤素和不含锑的“绿色”器件
应用
- 5V分布式电源总线供电
- 小家电
- FPGA、DSP和ASIC电源
- 网络摄像机
- 无线路由器
- 消费电子产品
- 通用负载点
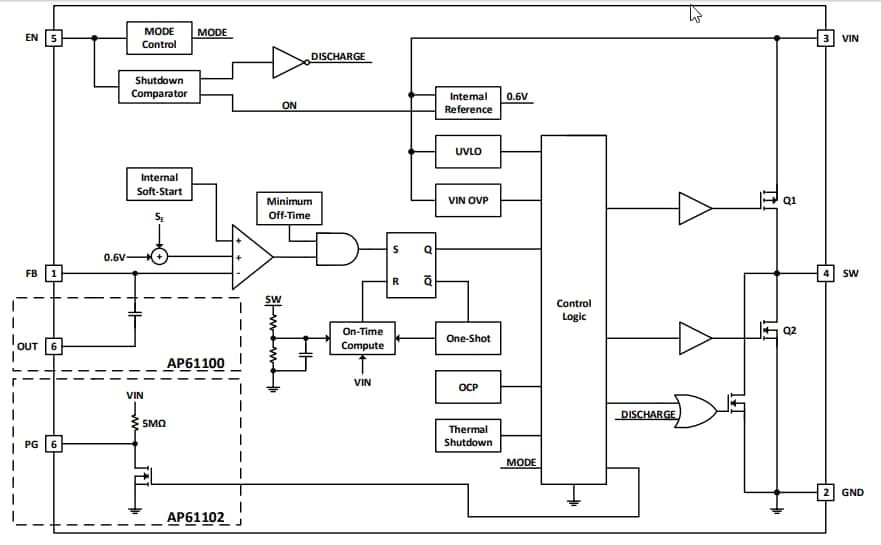
框图
典型应用电路
发布日期: 2020-07-17
| 更新日期: 2024-08-09

