特性
- 采用专有的栅极驱动器设计,可显著降低EMI
- 保护电路
- 欠压闭锁 (UVLO)
- 逐周期谷值电流限制
- 热关断
- 宽输入电压范围:4.2V至18V
- 输出电压范围:0.8V至7V
- 2.5 A 的可持续输出电流
- 基准电压:0.8V ±1% (TA = +25°C)
- 低静态电流:155 μA
- 开关频率:1.3MHz
应用
- 5V和12V分布式电源总线供电
- 平板电视和显示器
- 白色家电和小家电
- FPGA、DSP和ASIC电源
- 家庭音响
- 网络系统
- 游戏机
- 消费电子产品
- 通用负载点
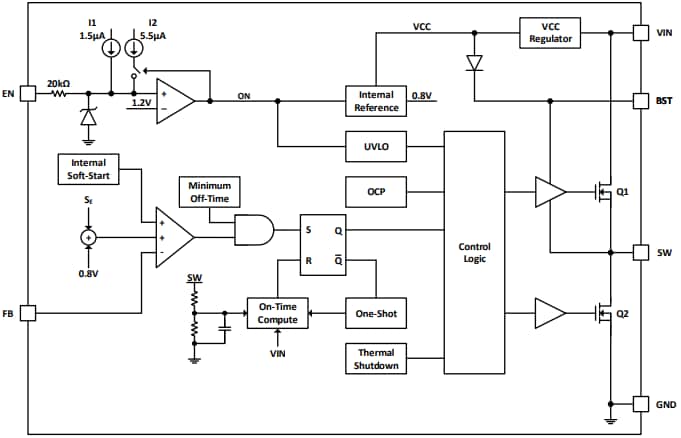
框图
典型应用电路
发布日期: 2020-07-13
| 更新日期: 2024-08-08

