Diodes AP62500降压转换器的设计经过优化,可降低电磁干扰 (EMI)。该转换器采用专有的栅极驱动器方案,可在不影响MOSFET导通和关断时间的情况下抑制开关节点振铃,可降低MOSFET开关引起的高频辐射EMI噪声。
AP62500具有400kHz、800kHz或1.2MHz的可选开关频率,采用V-QFN2030-12(A型)封装。
特性
- VIN :4.5V至18V
- 输出电压 (VOUT):0.6V至7V
- 连续输出电流:5 A
- 基准电压:0.6V ±1%
- 静态电流:195μA
- 可选开关频率:400kHz、800kHz或1.2MHz
- 可选工作模式
- 脉冲频率调制(PFM)
- 超声波模式 (USM)
- 脉宽调制 (PWM)
- 可编程软启动时间
- 采用专有的栅极驱动器设计,可显著降低EMI
- 电源良好指示灯,带5MΩ内部上拉电阻
- 具有精密使能阈值,可调整UVLO
- 保护电路
- 欠压闭锁 (UVLO)
- 逐周期谷值电流限制
- 热关断
- 完全无铅,完全符合RoHS指令
- 无卤无锑的“绿色”器件
应用
- 5V和12V分布式电源总线供电
- 电视机和监视器
- 白色家电和小家电
- FPGA、DSP和ASIC电源
- 家庭音响
- 网络系统
- 游戏机
- 消费类电子产品
- 通用负载点
典型应用电路
效率与输出电流图
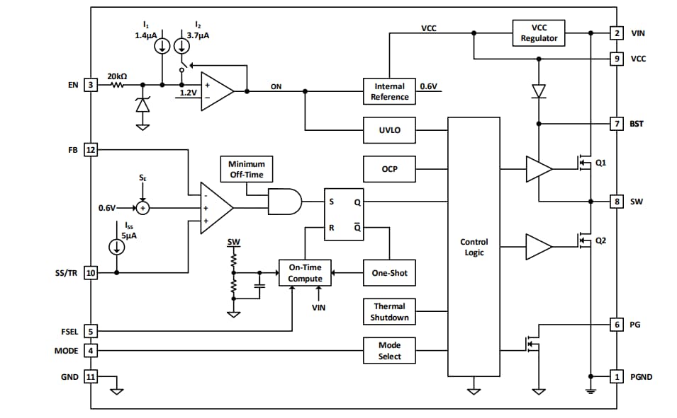
功能框图
发布日期: 2023-01-03
| 更新日期: 2024-02-28

