Diodes Incorporated AP64060同步降压转换器

Diodes Incorporated AP64060同步降压转换器设计用于降低电磁干扰 (EMI),采用TSOT26封装。 AP64060转换器集成了600mΩ 高侧功率MOSFET和300mΩ 低侧功率MOSFET,可提供高效降压DC-DC转换。此器件采用专有的栅极驱动器方案,可在不影响MOSFET导通和关断的情况下抑制开关节点振铃。AP64060还具有频率扩频 (FSS),开关频率抖动为 ±6%。典型应用包括5V、12V和24V分布式电源总线供电、汽车、白色家电、小家电、FPGA、DSP、ASIC电源和通用负载点。 

特性

  • 4.5 V至40 V VIN
  • 连续输出电流:600mA
  • 输出纹波:小于0.1%(12V时)
  • 低静态电流:90µA(脉冲频率调制)
  • 开关频率:2.2MHz
  • 支持脉冲频率调制 (PFM)
  • 采用专有的栅极驱动器设计,可显著降低EMI
  • 具有精密使能阈值,可调整UVLO
  • 保护电路
    • 欠压闭锁 (UVLO)
    • 输出过压保护 (OVP)
    • 逐周期峰值电流限制
    • 热关断
  • 完全无铅,完全符合RoHS指令
  • 不含卤素和锑
  • 绿色器件
  •  

应用

  • 5V、12V和24V分布式电源总线供电
  • 电表
  • 汽车
  • 白色家电和小家电
  • FPGA、DSP和ASIC电源
  • 通用负载点

典型应用电路图

应用电路图 - Diodes Incorporated AP64060同步降压转换器

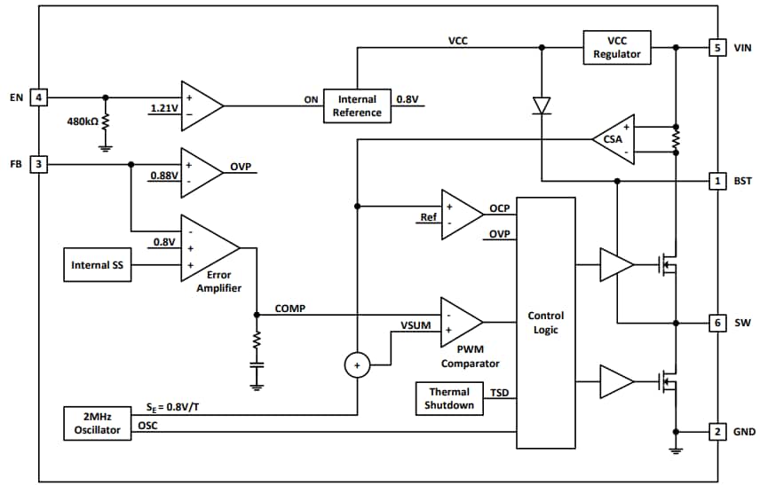
功能框图

框图 - Diodes Incorporated AP64060同步降压转换器
发布日期: 2022-05-10 | 更新日期: 2024-02-28