Diodes Incorporated AP64060Q同步降压式转换器
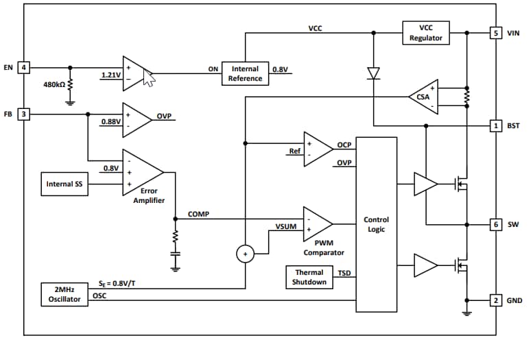
Diodes Incorporated AP64060Q 同步降压转换器完全集成了一个600mΩ 高侧和一个300mΩ 低侧功率MOSFET,可提供高效降压直流-直流转换。该转换器提供600mA连续输出电流,具有4.5V至40V输入电压范围。AP64060Q同步降压转换器具有小于0.1%的输出纹波(12V时)、90μA低静态电流、2MHz开关频率以及保护电路。该转换器还采用频率扩频 (FSS),开关频率抖动为 ±6%,以及精密使能阈值,用于调节欠压锁定 (UVLO)。AP64060Q同步转换器非常适合汽车、电子计量、大型家用电器、小型家用电器和通用负载点应用。AP64060Q同步降压式转换器优化用于有效减少电磁干扰 (EMI)。该转换器采用专有的栅极驱动器方案,可在不影响MOSFET导通和关断时间的情况下抑制开关节点振铃。AP64060Q同步降压转换器符合AEC-Q100标准和RoHS指令,可提供TSOT26封装。
特性
- 符合AEC-Q100标准:
- TA 范围(温度等级1):-40°C至125°C
- 器件人体模型 (HBM) 静电放电 (ESD) 分类等级H2
- 器件充电器件模型 (CDM) 静电放电分类等级C5
- 输入电压范围:4.5V至40V
- 连续输出电流:600mA
- 输出纹波:小于0.1%(12V时)
- 低静态电流:90μA
- 开关频率:2MHz
- 支持脉冲频率调制 (PFM)
- 完全无铅
- 采用专有的栅极驱动器设计,可显著降低EMI
- 具有精密使能阈值,可调整UVLO
- 符合RoHS标准
- 不含卤和锑
- 保护电路:
- 欠压锁定
- 输出过压保护 (OVP)
- 逐周期峰值电流限制
- 热关断
应用
- 5V、12V和24V分布式电源总线供电
- 大型家用电器和小加电
- FPGA、DSP、ASIC电源
- 通用负载点
- 电子计量
- 汽车
应用电路图
功能框图
发布日期: 2022-04-18
| 更新日期: 2025-08-21
