Diodes Incorporated AP64060TQ同步降压式转换器
Diodes Incorporated AP64060TQ同步降压式转换器完全集成了600mΩ 高侧和300mΩ 低侧功率MOSFET,可提供高效率的降压直流-直流转换。该转换器提供600mA连续输出电流,工作输入电压范围为4.5V至40V。AP64060TQ同步降压式转换器 专为需要高效率和低EMI的汽车和工业应用而设计。该转换器在12V时输出纹波小于0.1%,静态电流低至90μA,开关频率为2.2MHz,并配有保护电路。此转换器支持脉冲频率调制 (PFM),采用专有的栅极驱动器设计,以实现最佳EMI抑制效果。AP64060TQ同步转换器非常适合汽车、电子计量、大型家用电器、小型家用电器和通用负载点应用。特性
- 通过AEC-Q100认证,结果如下
- 设备温度等级1范围:-40°C至125°C (TA)
- 器件人体模型 (HBM) 静电放电 (ESD) 分类等级H2
- 器件CDM ESD等级C5
- 输入电压范围 (VIN):4.5V至40V
- 连续输出电流:600mA
- 输出纹波:小于0.1%(12V时)
- 支持脉冲频率调制 (PFM)
- 静态电流低至90µA (PFM)
- 开关频率为2.2MHz
- 采用专有的栅极驱动器设计,可显著降低EMI
- 具有精密使能阈值,可调整UVLO
- 保护电路
- 欠压锁定 (UVLO)
- 输出过压保护 (OVP)
- 逐周期峰值电流限制
- 热关断
应用
- 5V、12V和24V分布式电源总线供电
- 大型家用电器和小加电
- FPGA、DSP、ASIC电源
- 电子计量
- 汽车
- 通用型负载点
应用电路
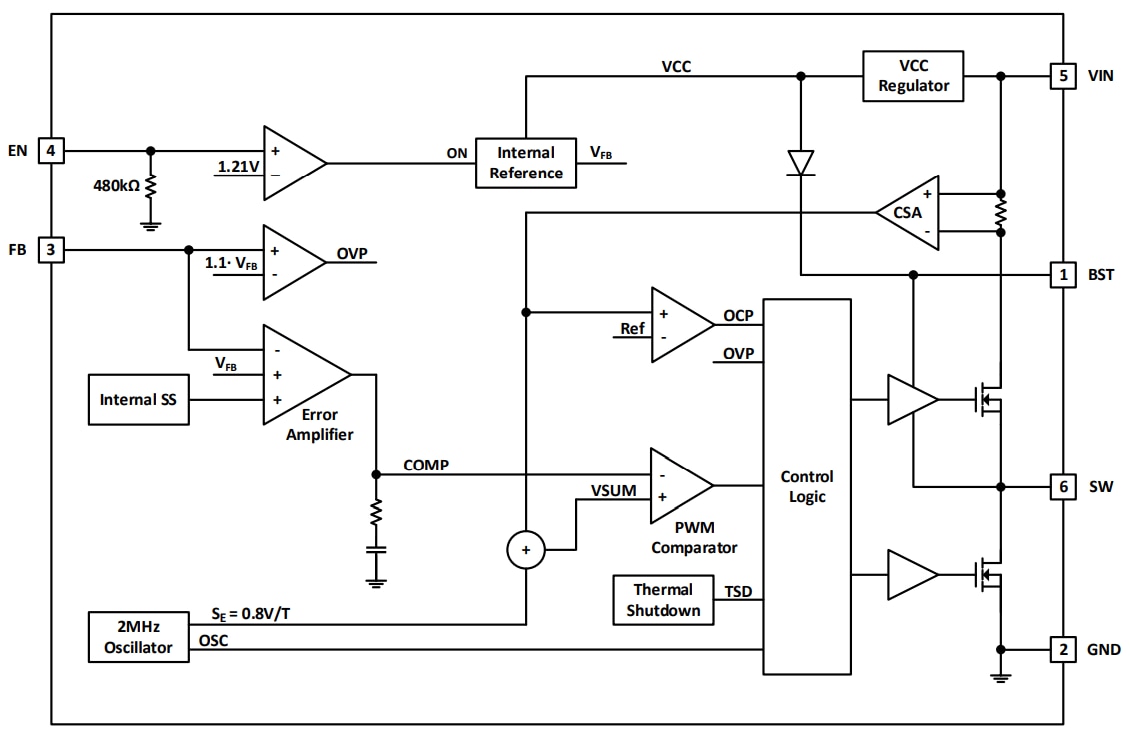
框图
发布日期: 2025-08-21
| 更新日期: 2025-10-10
