Diodes Inc. AP64102Q设计经过优化,可降低电磁干扰 (EMI)。该器件采用专有的栅极驱动器方案,可在不影响MOSFET导通和关断时间的情况下抑制开关节点振铃,其降低MOSFET开关引起的高频辐射EMI噪声。AP64102Q还具有带±6%开关频率抖动的频率扩频 (FSS),不允许发射的能量长时间停留在任何一个频率上,从而降低了EMI。
特性
- 符合汽车应用类AEC-Q100标准
- 器件温度等级:1(TA 范围:+125°C至-40°C)
- VIN :3.8V至40V
- 输出电压 (VOUT):0.8V至VIN
- 1 A 的可持续输出电流
- 基准电压:0.8V ±1%
- 25µA低静态电流(脉冲频率调制)
- 可调开关频率:100kHz至2.2MHz
- 外部时钟同步:100kHz至2.2MHz
- 可调软启动时间
- 5mA轻负载时效率高达88%
- 采用专有的栅极驱动器设计,可显著降低EMI
- 采用频率扩频 (FSS),可降低EMI
- 低压差 (LDO) 模式
- 具有精密使能阈值,可调整UVLO
- 保护电路
- 欠压闭锁 (UVLO)
- 输出过压保护 (OVP)
- 逐周期峰值电流限制
- 热关断
- 无铅,完全符合RoHS指令
- 无卤素和不含锑的“绿色”器件
应用
- 汽车电源系统
- 汽车信息娱乐
- 汽车仪器组
- 汽车远程信息处理
- 车载照明控制
- 高级辅助驾驶系统 (ADAS)
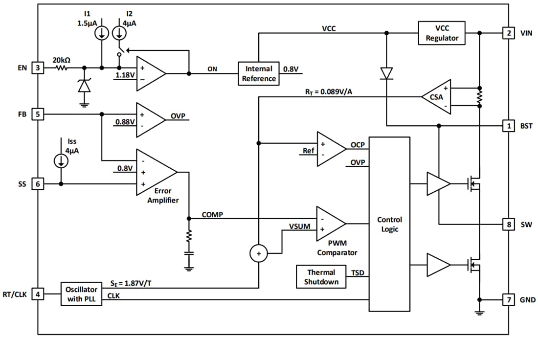
功能框图
发布日期: 2021-09-29
| 更新日期: 2024-02-13

