AP64350同步降压转换器的设计经过优化,可降低电磁干扰 (EMI)。该器件采用专有的栅极驱动器方案,可在不影响MOSFET导通和关断时间的情况下抑制开关节点振铃。这样即可降低由MOSFET开关引起的高频辐射EMI噪声。
另外,AP64350还采用频率扩频 (FSS),开关频率抖动为±6%。这样即可通过不允许发射的能量在任何一个频率中保持相当长的一段时间来降低EMI。
特性
- VIN:3.8V至40V
- 连续输出电流:3.5A
- 基准电压:0.8V±1%
- 低静态电流:22µA(脉冲频率调制)
- 可编程开关频率:100kHz至2.2MHz
- 外部时钟同步:100kHz至2.2MHz
- 5mA轻负载时效率高达85%
- 采用专有的栅极驱动器设计,可显著降低EMI
- 采用频率扩频 (FSS),可降低EMI
- 低压差 (LDO) 模式
- 具有精密使能阈值,可调整UVLO
- 保护电路
- 欠压闭锁 (UVLO)
- 输出过压保护 (OVP)
- 逐周期峰值电流限制
- 热关断
应用
- 5V、12V和24V分布式电源总线供电
- 电动工具和激光打印机
- 白色家电和小家电
- 家庭音响
- 网络系统
- 消费电子产品
- 通用负载点
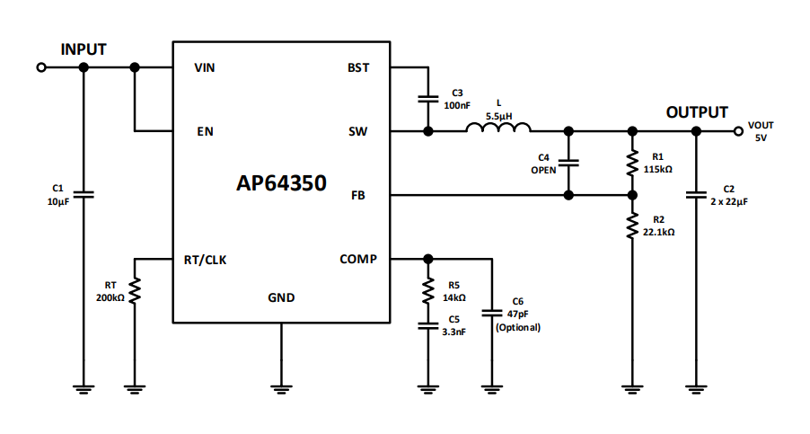
典型应用电路
发布日期: 2019-11-22
| 更新日期: 2023-08-08

