AP64350Q同步降压转换器设计经过优化,可降低电磁干扰 (EMI)。此降压转换器采用专有的栅极驱动器方案,可在不影响MOSFET导通和关断时间的情况下抑制开关节点振铃。这样即可降低由MOSFET开关引起的高频辐射EMI噪声。
AP64350Q还采用频率扩频 (FSS),开关频率抖动为±6%。不允许发射的能量长时间停留在任何频率上,从而降低了EMI。AP64350Q同步降压转换器用于汽车信息娱乐、汽车仪表板、远程信息处理和高级辅助驾驶系统。AP64350Q符合AEC-Q100标准并支持PPAP,在通过IATF 16949认证的工厂中制造。
特性
- 下列性能符合AEC-Q100标准:
- 器件温度等级1的温度范围:-40°C至125°C
- 器件人体模型 (HBM) ESD分类等级H2
- 器件充电器件模型 (CDM) ESD分类等级C5
- 输入电压范围:3.8V至40V
- 连续输出电流:3.5A
- 0.8V ± 1%基准电压
- 低静态电流:22μA
- 可编程开关频率:100kHz至2.2MHz
- 外部时钟同步:100kHz至2.2MHz
- 5mA轻负载时效率高达85%
- 采用专有的栅极驱动器设计,可显著降低EMI
- 采用频率扩频 (FSS),可降低EMI
- 低压差 (LDO) 模式
- 具有精密使能阈值,可调整UVLO
- 保护电路
- 欠压闭锁 (UVLO)
- 输出过压保护 (OVP)
- 逐周期峰值电流限制
- 热关断
- 完全无铅,完全符合RoHS指令
- 无卤、无锑(绿色器件)
应用
- 12V汽车电源系统
- 汽车信息娱乐
- 汽车仪器组
- 汽车远程信息处理
- 高级辅助驾驶系统
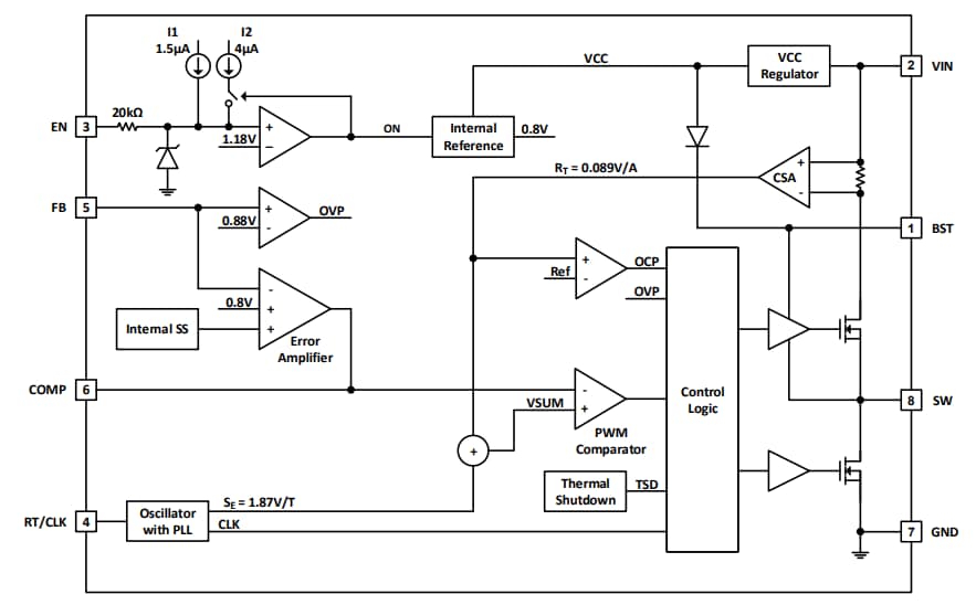
框图
典型应用电路
其他资源
发布日期: 2020-07-15
| 更新日期: 2024-08-08

