AP64351Q的设计经过优化,可降低电磁干扰 (EMI)。该器件采用专有的栅极驱动器方案,可在不影响MOSFET导通和关断时间的情况下抑制开关节点振铃,从而降低MOSFET开关引起的高频辐射EMI噪声。AP64351Q还具有带±6%开关频率抖动的频率扩频 (FSS),不允许发射的能量长时间停留在任何频率上,从而降低了EMI。
特性
- 下列性能符合AEC-Q100标准:
- 器件温度等级1:-40°C至+125°C
- 器件人体模型 (HBM) 静电放电 (ESD) 分类等级H2
- 器件充电器件模型 (CDM) ESD分类等级C5
- VIN :3.8V至40V
- 3.5 A 的可持续输出电流
- 基准电压:0.8V ±1%
- 低静态电流:22µA(脉冲频率调制)
- 开关频率:570kHz
- 可编程软启动时间
- 5mA轻负载时效率高达85%
- 采用专有的栅极驱动器设计,可显著降低EMI
- 采用频率扩频 (FSS),可降低EMI
- 低压差 (LDO) 模式
- 具有精密使能阈值,可调整UVLO
- 保护电路
- 欠压闭锁 (UVLO)
- 输出过压保护 (OVP)
- 逐周期峰值电流限制
- 热关断
- 无铅,完全符合RoHS指令
- 无卤、无锑的“绿色”器件
- AP64351Q适合用于需要特定变更控制的汽车应用
- 零件符合AEC-Q100标准
- 支持PPAP
- 在经过IATF 16949认证的工厂中制造
应用
- 12V汽车电源系统
- 汽车信息娱乐
- 汽车仪器组
- 汽车远程信息处理
- 高级辅助驾驶系统 (ADAS)
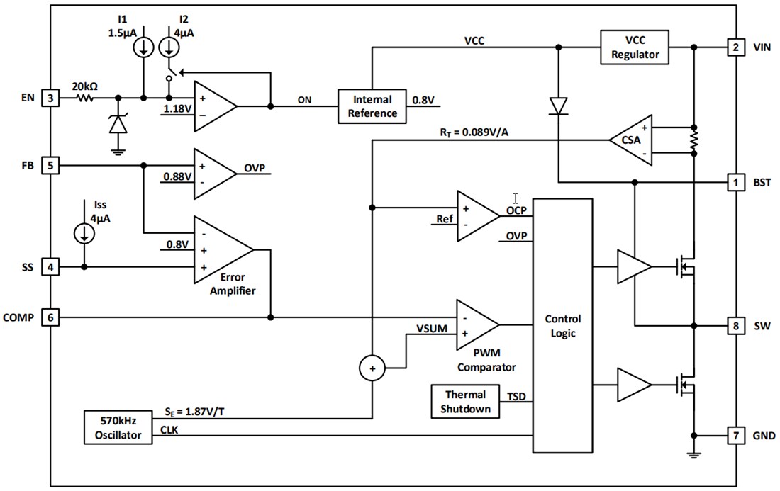
功能框图
发布日期: 2020-06-30
| 更新日期: 2024-08-05

