Diodes Inc. AP64502设计经过优化,可降低电磁干扰 (EMI)。该器件采用专有的栅极驱动器方案,可在不影响MOSFET导通和关断时间的情况下抑制开关节点振铃,其降低MOSFET开关引起的高频辐射EMI噪声。AP64502还具有带±6%开关频率抖动的频率扩频 (FSS),不允许发射的能量长时间停留在任何一个频率上,从而降低了EMI。
特性
- VIN:3.8V至40V
- 输出电压:0.8V至VIN (VOUT)
- 连续输出电流:5A
- 基准电压:0.8V ±1%
- 25µA低静态电流(脉冲频率调制)
- 可调开关频率:100kHz至2.2MHz
- 外部时钟同步:100kHz至2.2MHz
- 可调软启动时间
- 5mA轻负载时效率高达85%
- 采用专有的栅极驱动器设计,可显著降低EMI
- 采用频率扩频 (FSS),可降低EMI
- 低压差 (LDO) 模式
- 具有精密使能阈值,可调整UVLO
- 保护电路
- 欠压闭锁 (UVLO)
- 输出过压保护 (OVP)
- 逐周期峰值电流限制
- 热关断
- 无铅,完全符合RoHS指令
- 无卤素和不含锑的“绿色”器件
应用
- 分布式电源总线
- 电动工具和激光打印机
- 白色家电和小家电
- 家庭音响
- 网络系统
- 消费类电子产品
- 通用负载点
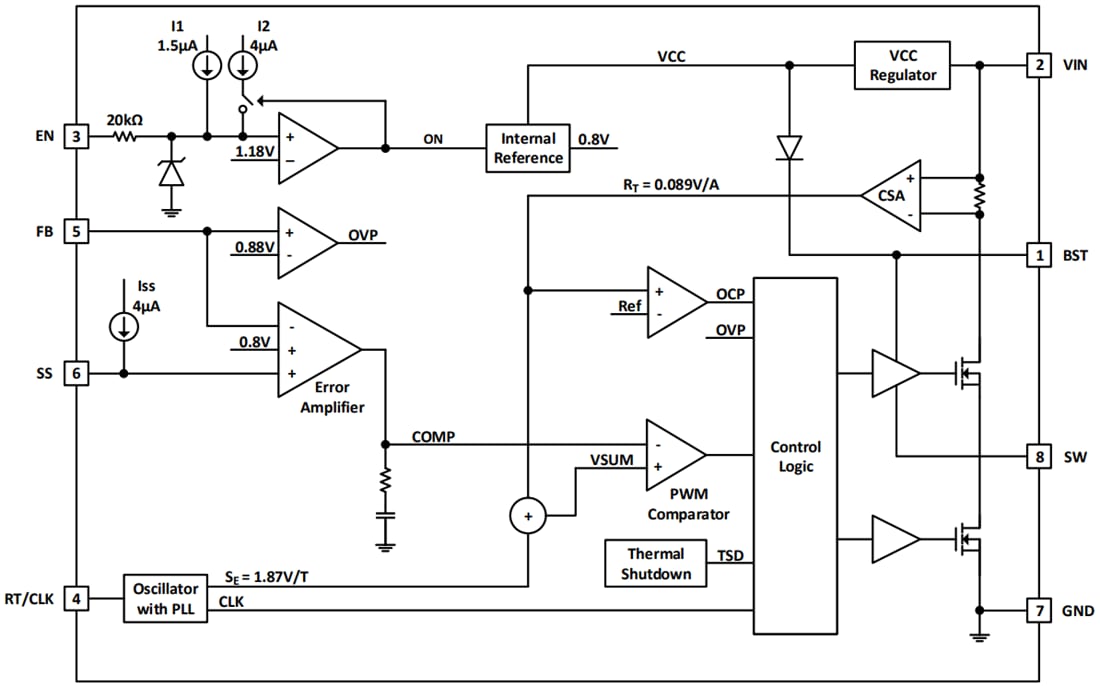
功能框图
发布日期: 2021-09-29
| 更新日期: 2022-03-11

