Diodes Incorporated AP72250同步升压转换器
Diodes Incorporated AP72250同步升压转换器设计具有4.7A开关电流,至少需要1V输入启动电压。该转换器在0.6V至5.5V宽输入电压范围内工作,输出电压范围为1.7V至5.5V。AP72250升压转换器集成了20mΩ高侧功率MOSFET和26mΩ低侧功率MOSFET,可提供高效升压直流-直流转换。由于采用峰值电流模式控制,该器件最大限度地减少了外部元件数量,允许处理宽输入-输出比,因此十分简单易用。AP72250转换器可在线路和负载瞬态响应中实现出色的性能,并在升压和直通模式之间实现无缝转换。典型应用包括低压电源电池、便携式消费电子设备、超级电容器、USB电源、移动电源和工业计量设备。特性
- 输入电压范围 (VIN):0.6V至5.5V
- 最小输入启动电压:1V
- 输出电压 (VOUT) :1.7V至5.5V
- 开关电流:7A
- 基准电压:8V ± 1%
- 可选工作模式:
- 脉冲频率调制(PFM)
- 超声波模式 (USM)
- 强制脉冲宽度调制 (FPWM)
- 低静态电流 (PFM):20μA
- 开关频率:900kHz
- 5mA轻负载时效率高达89%
- 电源良好指示灯,带5MΩ内部上拉电阻
- 保护电路:
- 欠压闭锁 (UVLO)
- 峰值电流限制
- Negative (valley) current limit
- 输出短路保护 (SCP)
- 热关断
- 无铅,完全符合RoHS指令
- 无卤、无锑的绿色器件
应用
- 低电压电源电池
- 便携式消费设备
- 超级电容器电荷展示
- USB电源
- 移动电源
- 工业计量设备
应用电路
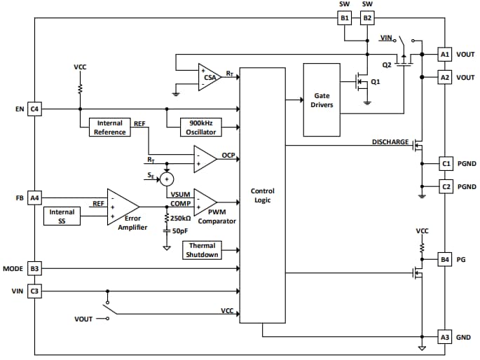
框图
性能图表
发布日期: 2022-06-02
| 更新日期: 2022-07-26
