特性
- 对DCM/QR/CCM反激式拓扑进行同步整流
- 消除了谐振环干扰
- 外部元件数量较少
- SOT26封装
- 湿度灵敏性等级(MSL):1级,符合JESD22-A113标准
- 完全无铅,完全符合RoHS指令
- 无卤无锑的“绿色”器件
应用
- 蜂窝/无绳电话的适配器/充电器
- ADSL调制解调器
- MP3
- 其他便携式设备
规范
- 工作电源电压范围:0V至40V
- 典型电源电压启动电流:150µA
- 典型电源电压工作电流:190µA
- 9V典型VDD 引脚调节电压
- 最小栅极驱动器导通时间范围:1.6µs至2.4µs
- 栅极阈值
- 打开电压范围:0V至1V
- 关断电压范围:-23mV至-7mV
- 环境温度范围:-40°C至+85°C
- 亚光镀锡引线,可根据JESD22-B102标准进行焊接
典型应用电路
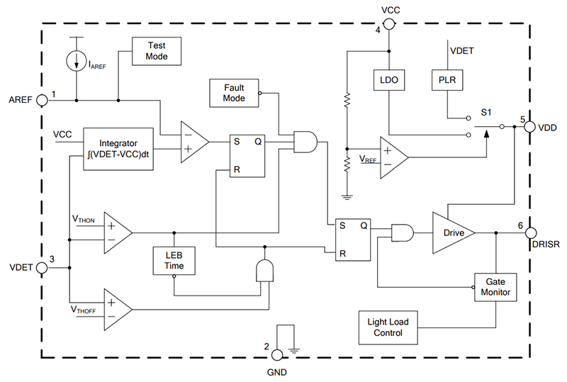
框图
其他资源
发布日期: 2023-08-01
| 更新日期: 2023-08-16

