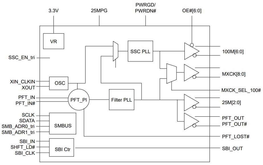
特性
- 支持Intel的CK440Q规范
- 3.3V电源电压
- 25MHz晶体或XO/TCXO/OCXO输入,用于满足客户规范PPM要求
- 19个1.4V差分的差分时钟输出接PCI express (PCIe*) 兼容的测试负载
- 7个专用100MHz输出
- 3个专用25MHz输出
- 9个可选输出,能够驱动25MHz或100MHz
- 85Ω差分驱动器
- 100MHz上的可编程SSC
- SMBus可编程配置,具有多个SMBus地址
- 两个三电平地址选择(9个SMBus地址)
- 7个引脚上PCIe兼容OE控制,所有输出上3线移位/负载控制
- 极低的抖动输出 (0.08ps),PCIe 5.0传递函数后的有效相位抖动
- 用于平台时间输入和输出(PFT_IN和PFT_OUT)时钟的专用引脚
- 完全无铅,完全符合RoHS指令
- 无卤、无锑的绿色器件
- 100触点、8mm x 8mm UQFN (ZUD) 无铅绿色封装
框图
发布日期: 2022-03-22
| 更新日期: 2022-05-25

