Diodes Incorporated ZXLD1370 LED Driver Controller IC
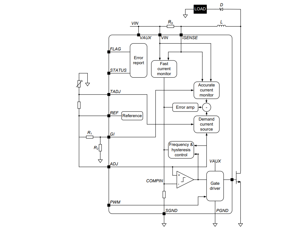
Diodes Incorporated ZXLD1370 LED driver controller IC is designed for driving external MOSFETs to drive high current LEDs. Diodes Incorporated ZXLD1370 is a multi-topology controller, enabling it to efficiently control the current through series connected LEDs. The multi-topology of the ZXLD1370 allows it to operate in buck, boost, and buck-boost configurations.The Diodes Incorporated ZXLD1370 LED driver controller is a modified hysteretic controller using a patent pending control scheme providing high output current accuracy in all three modes of operation. High accuracy dimming is achieved through DC control and high frequency PWM control.
Features
- 0.5% Typical output current accuracy
- 6V to 60V Operating voltage range
- LED Driver supports buck, boost and buck-boost configurations
- Wide dynamic range dimming
- 20:1 DC Dimming
- 1000:1 Dimming range at 500Hz
- Up to 1MHz switching
- High temperature control of LED current using TADJ
- Available in automotive grade with AEC-Q100 and TS16949 Certification
- Available in “green” molding compound (No Br, Sb) with lead
- Free finish/ RoHS compliant
- Totally lead-free & fully RoHS compliant
- Halogen and antimony free “green” device
Block Diagram
发布日期: 2010-10-04
| 更新日期: 2022-03-11
