特性
- 玻璃钝化压模构造
- 小型桥式封装和薄型设计:
- 减少了50%的PCB占用空间(高度<1.5mm)
- 较低的反向漏电流:
- IR<5µA (VR=1000V)
- 非常适合用于SMT制造
- 低正向压降
- 超快速至快速恢复时间,效率极高
- 低正向压降
- 浪涌过载额定电流(峰值达110A)
- 无铅表面处理,符合RoHS指令
- 无卤的“绿色”器件
应用
- PC和服务器用SMPS
- LED照明
- 电源
- 电信应用
- 充电器/适配器
- 以太网供电 (PoE)
- 办公设备
- 电视和显示器电源
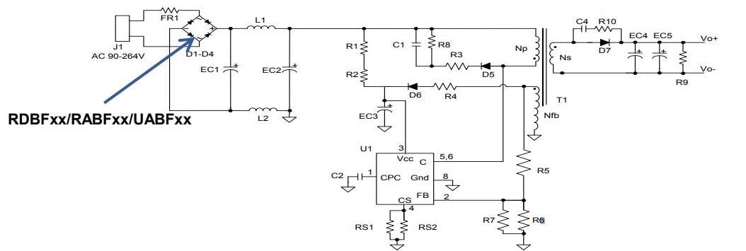
应用概述
应用电路图
其他资源
View Results ( 6 ) Page
| 物料编号 | 数据表 | 描述 | If - 正向电流 | 最大浪涌电流 | 封装 / 箱体 |
|---|---|---|---|---|---|
| MSB30M-13 | ![]() |
桥式整流器 Bridge Rectifier | |||
| DBF1510U-13 | ![]() |
桥式整流器 Bridge Rectifier | 1.5 A | 70 A | DBF-4 |
| DBF210-13 | ![]() |
桥式整流器 Bridge Rectifier | 2 A | 70 A | DBF-4 |
| DBF2510-13 | ![]() |
桥式整流器 Bridge Rectifier | 2.5 A | 80 A | DBF-4 |
| RDBF1510U-13 | ![]() |
桥式整流器 Bridge Rectifier | 1.5 A | 70 A | DBF-4 |
| MSB30TM | ![]() |
桥式整流器 Standard Bridge MSBL T&R 2.5K |
发布日期: 2018-08-03
| 更新日期: 2022-09-30


