特性
- 配有集成电荷泵升压转换器
- 提供3X VIN输出
- 采用U-QFN3030-16(B型)、U-QFN3030-12(A型)和W-QFN2020-12(US型)封装
- 关断模式下无交叉电压输出
- 自动待机和唤醒控制
- 低功耗
- 电池寿命长
- 具有热保护、过流保护、过压保护和欠压锁定特性
- 完全无铅,完全符合RoHS指令
- 无卤、无锑的绿色器件
规范
- 能够在4.5V电源电压下驱动压电扩音器,输出电压为27VPP
- 在100kHz固定频率下工作
- 电源电压范围:1.5V至5.5V
- 18VPP输出(3V电源)
- 输入信号:20Hz至300kHz
- 可驱动高达47nF的负载
应用
- 医疗保健系统
- 闹钟
- 安全设备
- 家用电器
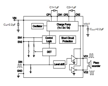
应用电路图
引脚分配示意图
发布日期: 2019-11-11
| 更新日期: 2023-08-03

