特性
- 用于SDA和SCL线路的双向缓冲器增加了扇出
- 在从背板中插拔带电板器件,可防止SDA和SCL出现损坏
- 兼容I²C、I²C快速模式和SMBus标准(工作频率高达400kHz)
- 在所有SDA和SCL线路上设有内置上升时间加速器
- 高电平有效使能输入
- 高电平有效开漏输出
- 用于null Vcc的高阻抗SDA和SCL引脚
- ESD保护超过4000V HBM,符合JESD22-A114标准
- 宽电源电压范围:2.7V至5.5V
- 所有SDA和SCL线路预充电至1.1V
- 工作温度范围:-40°C至85°C
- 采用以下封装:
- MSOP-8(U)
- UDFN-8(ZW)
- SOIC-8(W)
应用
- 服务器
- 存储
- 网络
- 基站
- 网关
- 存储阵列
- 路由器
- 笔记本电脑
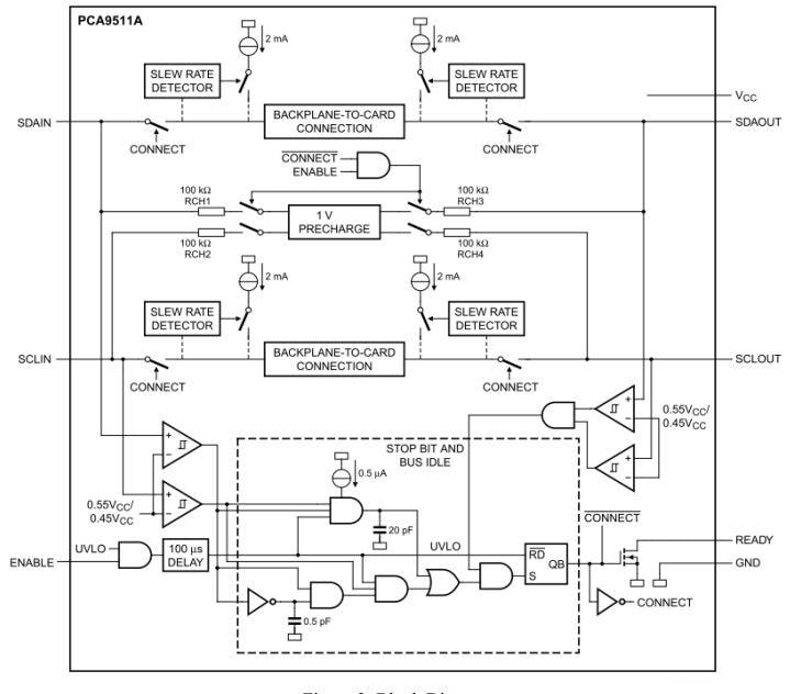
框图
发布日期: 2018-07-12
| 更新日期: 2022-09-30

