特性
- 包含NXU0x04双电源电平转换器件
- 通过在每个输入/输出线路上加入系列电阻器和并联负载来模拟系统中使用的 器件
- 每个输入都具有以下功能:
- 用于慢速或噪声输入信号的施密特触发器
- 用于浮动输入信号的6.5MΩ下拉电阻
- 输出使能 (OE) 通过跳线选择,将其拉至VCCA或VCCB电源轨
- 支持
- NEVB-NXU0104UL用于GPIO接口
- NEVB-NXU0204UL用于4线UART接口
- NEVB-NXU0304UL用于SPI接口
应用
- 通用I/O电平转换
- 支持UART、SPI和JTAG协议的推挽电压转换
- 噪声环境或输入信号缓慢
- 消费电子
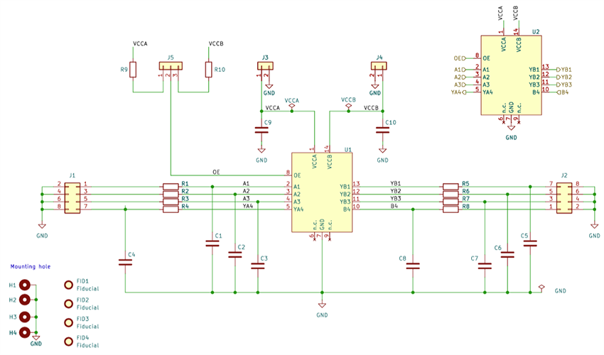
NEVB-NXU0104UL EVB原理图
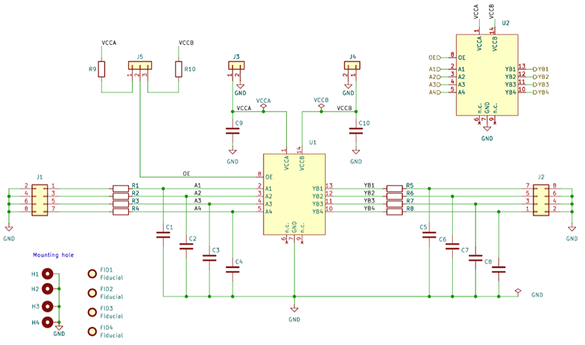
NEVB-NXU0204UL EVB原理图
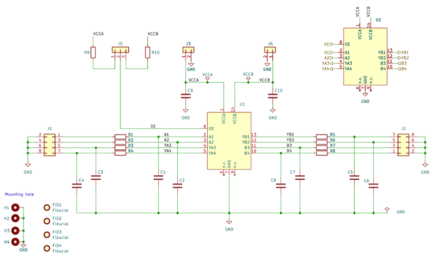
NEVB-NXU0304UL原理图
发布日期: 2024-10-17
| 更新日期: 2025-11-20

