STMicroelectronics STEVAL-6986YT2DL 评估板
STMicroelectronics STEVAL-6986YT2DL评估板是一款紧凑、高效的隔离降压-升压转换器评估板 ,设计用于演示采用隔离和非隔离配置的A6986I同步单片降压转换器 的性能。STEVAL-6986YT2DL在 5.5V至38V宽输入电压范围内工作,提供高达1A 的12V稳压输出,因此非常适合用于需要稳健型隔离电源轨的工业和汽车应用。该板集成了变压器和二次侧整流电路,使设计人员能够在单个平台上评估降压和升压拓扑结构 。STMicroelectronics STEVAL-6986YT2DL具有 低静态电流、 峰值电流模式控制和 可调软启动等功能,为开发高效隔离式直流-直流转换器提供了实用而灵活的解决方案。特性
- 隔离降压-升压拓扑结构
- 工作输入电压可达24V
- 兼容SIP7模块
- 高达5W隔离输出能力
- 20V/-5V隔离输出电压
- 宽工作电压范围:5.5 V至38 V
- 在引脚4-5-6或5-6-7(可选)提供隔离输出
- 开关频率250kHz
- 过压、过流和过热事件保护
应用
- 工业自动化系统
- 汽车电子设备
- 电池供电设备
- 嵌入式系统和微控制器平台
- 通信和网络设备
- 主逆变器(电气牵引)
- 板载充电器
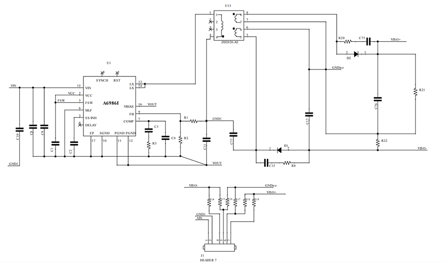
电路原理图
发布日期: 2025-05-13
| 更新日期: 2025-05-15
