TDK InvenSense EV_ISM-20201-00评估板

TDK InvenSense  EV_ICU-20201-00评估板包括带PCB的ICU-2021超声波传感器器件、两个电容器和一个连接器。该板需要声学连接IC。EV_ICU-20201-00通过12引脚0.5mm脚距扁平柔性电缆(FFC)连接器连接传感器。该评估板用于智能门锁唤醒接近、避障、壁挂式跟踪、车辆计数用停车场传感器以及无人机中的地面电平测量。

特性

  • 通过12引脚0.5mm间距扁平柔性电缆 (FFC) 连接器连接
  • 需要声学接口才能连接到IC

应用

  • 智能门锁唤醒方法
  • 避障
  • 壁跟踪
  • 车辆计数用停车场传感器
  • 无人机中的地面级测量

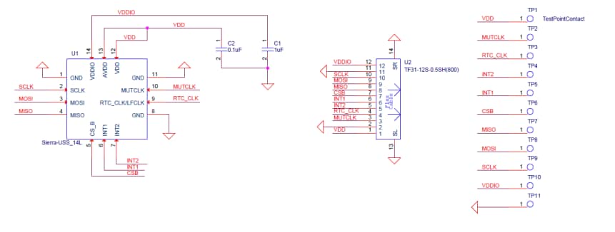
示意图

原理图 - TDK InvenSense EV_ISM-20201-00评估板
发布日期: 2023-09-01 | 更新日期: 2024-08-20