STMicroelectronics STEVAL-MKI246KA加速度计套件

STMicroelectronics STEVAL-MKI246KA加速度计套件设计用于评估IIS2DULPX三轴加速度计。STEVAL-MKI246KA适配器板通过电缆连接到STEVAL-MKIGIBV5适配器板,从而实现与STEVAL-MKI109D评估平台的兼容。该传感器精确焊接在方形PCB的中央,便于通过双面胶将其安装在用于振动分析的设备上。或者,用户也可以通过PCB每个角的孔位来安装电路板。STEVAL-MKIGIBV5通过标准DIL-24插座供电。

STMicroelectronics STEVAL-MKI246KA套件提供完整的 IIS2DULPX 引脚分配,且VDD电源线上已配置所需去耦电容,用户可直接使用。该适配器由 STEVAL-MKI109D 平台提供支持;平台包含一个高性能32位微控制器,可在传感器和PC之间起到桥接作用;在PC上,可通过下载MEMS Studio图形用户界面或专用软件例程实现应用定制。此外,用户还可以使用安装在STEVAL-MKI246A板上的专用连接器将该套件插入 X-NUCLEO-IKS02A1STEVAL-STWINBX1

特性

  • 简单易用的IIS2DULPX板
  • 完整的IIS2DULPX引脚分配,适用于标准DIL-24插座
  • 完全兼容STEVAL-MKI109D主板
  • 符合RoHS标准

应用

  • 工业IoT和工厂自动化
  • 资产跟踪
  • 便携式医疗保健设备和助听器
  • 防篡改设备
  • 无线传感器节点
  • 电器和机器人
  • 运动激活功能

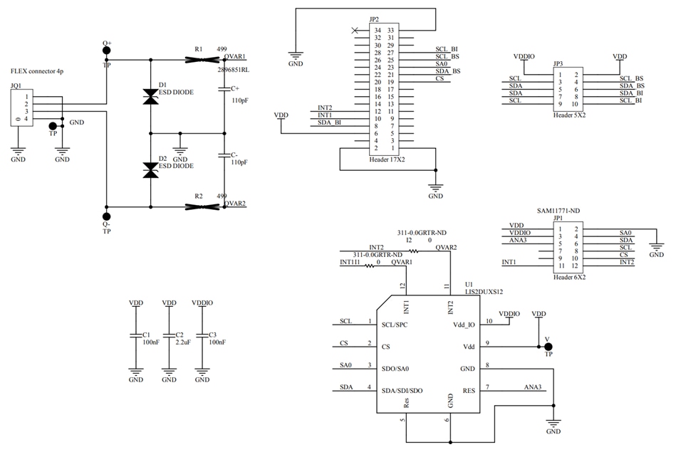
原理图

原理图 - STMicroelectronics STEVAL-MKI246KA加速度计套件
发布日期: 2025-03-21 | 更新日期: 2025-04-08