Espressif Systems ESP32-C6-WROOM-1 Multiprotocol Modules

Espressif Systems ESP32-C6-WROOM-1 Multiprotocol Modules are general-purpose Wi-Fi®, IEEE 802.15.4, and BLUETOOTH® LE modules. These multiprotocol modules are built around the ESP32-C6 series of SoCs and 32-bit RISC-V single-core microprocessors featuring up to 8MB flash. The ESP32-C6-WROOM-1 multiprotocol modules feature 23 GPIOs, rich peripherals, and an onboard PCB antenna. These multiprotocol modules integrate a rich set of peripherals, including SPI, parallel IO interface, controller, and on-chip debugs functionality via JTAG and SOC event task matrix.

The ESP32-C6-WROOM-1 multiprotocol modules feature CPU and on-chip memory, Wi­-Fi, integrated components on the module, and Bluetooth. These multiprotocol modules operate at a 3V to 3.6V operating voltage range. The ESP32-C6-WROOM-1 multiprotocol modules are ideal for use in smart home, industrial automation, health care, and consumer electronics applications.

Variants

Features

  • Supports 2.4GHz Wi-Fi 6 (802.11ax), BLUETOOTH 5 (LE), Zigbee®, and Thread (802.15.4)
  • Built around ESP32-C6 series of SoCs, 32-bit RISC-V single-core microprocessor
  • Flash up to 8MB
  • 23x GPIOs, rich set of peripherals
  • On-board PCB antenna or external antenna connector

Applications

  • Industrial automation
  • Health care
  • Consumer electronics
  • Smart home
  • Smart agriculture
  • POS machines
  • Service robot
  • Audio devices
  • Generic low-power IoT
    • Sensor hubs
    • Data loggers

Specifications

  • Wi-Fi
    • 1T1R in 2.4GHz band
    • IEEE 802.11ax-compliant
      • 20MHz-only non-AP mode
      • Uplink and downlink OFDMA, especially suitable for simultaneous connections in high-density environments
      • Downlink MU-MIMO (multi-user, multiple input, multiple output) to increase network capacity
      • Beamformee that improves signal quality
      • Channel Quality Indication (CQI)
      • Dual Carrier Modulation (DCM) to improve link robustness
      • Spatial reuse to maximize parallel transmissions
      • Target Wake Time (TWT) that optimizes power-saving mechanisms
    • Fully compatible with IEEE 802.11b/g/n protocol
      • 20MHz and 40MHz bandwidth
      • Data rate up to 150Mbps
      • Wi-Fi Multimedia (WMM)
      • TX/RX A-MPDU, TX/RX A-MSDU
      • Immediate block ACK
      • Fragmentation and defragmentation
      • Transmit Opportunity (TXOP)
      • Automatic Beacon Monitoring (Hardware TSF)
      • 4x virtual Wi-Fi interfaces
      • Simultaneous support for infrastructure BSS in Station mode, SoftAP mode, Station + SoftAP mode, and promiscuous mode (Note: When ESP32-C6 scans in Station mode, the SoftAP channel will change along with the Station channel)
      • 802.11mc FTM
    • 2412MHz to 2484MHz operating frequency range
  • BLUETOOTH
    • BLUETOOTH LE: BLUETOOTH 5.3 certified
    • BLUETOOTH mesh
    • Multiple advertisement sets
    • Advertising extensions
    • High power mode (20dBm, share the same PA with Wi-Fi)
    • 125Kbps, 500Kbps, 1Mbps, and 2Mbps speeds
    • Advertising extensions
    • Multiple advertisement sets
    • Channel selection algorithm #2
    • LE power control
    • Internal co-existence mechanism between Wi-Fi and BLUETOOTH to share the same antenna
  • CPU and on-chip memory
    • ESP32-C6 embedded, 32-bit RISC-V single-core microprocessor, up to 160MHz
    • 320KB ROM
    • 512KB SRAM
    • 16KB Low-power (LP) SRAM
  • IEEE 802.15.4
    • Compliant with IEEE 802.15.4-2015 protocol
    • OQPSK PHY in 2.4GHz band
    • 250Kbps data rate
    • Thread 1.3
    • Zigbee 3.0
  • Integrated components
    • 40MHz crystal oscillator
    • SPI flash
  • Antenna options
    • On-board PCB antenna (ESP32-C6-WROOM-1)
    • External antenna via a connector (ESP32-C6-WROOM-1U)
  • Operating conditions
    • 3.0V to 3.6V power supply range
    • -40°C to +85°C ambient temperature range
  • Peripherals include a GPIO, SPI, parallel IO interface, UART, I2C, I2S, RMT (TX/RX), pulse counter, LED PWM, USB Serial/JTAG controller, MCPWM, SDIO2.0 slave controller, GDMA, TWAI® controller, on-chip debug functionality via JTAG, event task matrix, ADC, temperature sensor, system timer, general-purpose timers, and watchdog timers
  • 4MB and 8MB versions available
  • Sizes
    • 18.0mm x 25.5mm x 3.2mm for ESP32-C6-WROOM-1
    • 18.0mm x 19.2mm x 3.2mm for ESP32-C6-WROOM-1U

Block Diagram

Block Diagram - Espressif Systems ESP32-C6-WROOM-1 Multiprotocol Modules

Dimensions

Mechanical Drawing - Espressif Systems ESP32-C6-WROOM-1 Multiprotocol Modules
Mechanical Drawing - Espressif Systems ESP32-C6-WROOM-1 Multiprotocol Modules

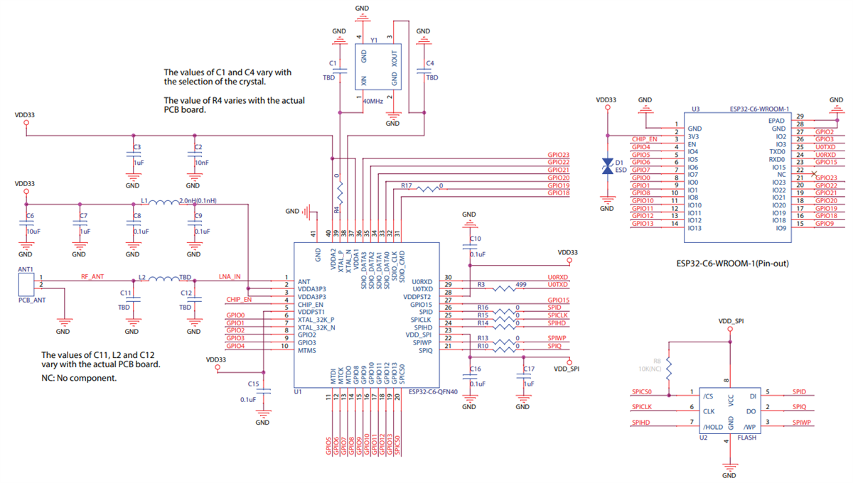
Schematic Diagram

Schematic - Espressif Systems ESP32-C6-WROOM-1 Multiprotocol Modules
发布日期: 2023-01-31 | 更新日期: 2025-11-13