The Espressif Systems ESP32-H2-MINI-1x Module is based on the ESP32-H2 System-on-Chip (SoC), a 32-bit RISC-V single-core CPU that operates at up to 96MHz. The CPU of the ESP32-H2 can be powered off to make use of the low-power coprocessor to constantly monitor the peripherals for changes or crossing of thresholds. The ESP32-H2-MINI-1x integrates I2C, I2S, SPI, UART, ADC, LED PWM, ETM, GDMA, PCNT, PARLIO, RMT, TWAI®, MCPWM, USB Serial/JTAG, temperature sensor, general-purpose timers, system timer, and a watchdog timer, as well as up to 19 GPIOs.
Espressif Systems ESP32-H2-MINI-1x模块基于ESP32-H2片上系统 (SoC),这是一款32位RISC-V单核CPU,工作频率高达96MHz。ESP32-H2的CPU可以断电,以便利用低功耗协处理器持续监控外围设备的变化或是否越过阈值。ESP32-H2集成了 I2C、I2S、SPI、UART、ADC、LED PWM、ETM、GDMA、PCNT、PARLIO、RMT、TWAI、MCPWM、USB Serial/JTAG、温度传感器、通用定时器、系统定时器、看门狗定时器以及多达 19 个 GPIO。
结构紧凑的ESP32-H2-MINI-1x模块与ESP32-C3-MINI和ESP32-C6-MINI模块引脚兼容。通过将ESP32-H2-MINI-1x与ESP Wi-Fi® SoC相结合,可构建Thread终端设备、Thread边界路由器和Matter桥接器。
特性
- 工作电压:3.0V至3.6V
- CPU和片上存储器
- ESP32-H2嵌入式、RISC-V单核32位LX7微处理器,工作频率高达96MHz
- 128KB ROM
- 320KB SRAM
- 4KB LP内存
- 2MB或4MB内置闪存
- 蓝牙
- 低功耗蓝牙(通过蓝牙3认证)
- 蓝牙Mesh
- 低功耗蓝牙长距离(编码PHY,125 Kbps和500 Kbps)
- 低功耗蓝牙高速 (2 Mbps)
- 低功耗蓝牙广告扩展和多个广告集
- 同时发送广播的设备、广播监听设备、外围设备和中心设备
- 多个连接
- LE功率控制
- IEEE 802.15.4
- 符合IEEE标准802.15.4-2015
- 在4GHz频段和OQPSK PHY中支持250 Kbps数据传输速率
- 支持Thread 3
- 支持Zigbee 3.0
- 支持Matter
- 支持其他应用层协议(HomeKit、MQTT等)
- 外设
- GPIO、I2C、I2S、SPI、UART、ADC、LED PWM、ETM、GDMA、PCNT、PARLIO、RMT、TWAI®、MCPWM、USB Serial/JTAG、温度传感器、通用定时器、系统定时器、看门狗定时器
- 模块上的集成组件
- 32MHz晶体振荡器
- 天线选项
- 板载PCB天线 (ESP32-H2-MINI-1)
- 通过连接器连接外部天线 (ESP32-H2-MINI-1U)
- 尺寸:13.2mm × 16.6mm × 2.4mm
应用
- 智能家居
- 工业自动化
- 医疗保健
- 消费电子
- 智能农业
- 零售和餐饮
- 通用低功耗物联网传感器集线器
- 通用低功耗物联网数据记录器
视频
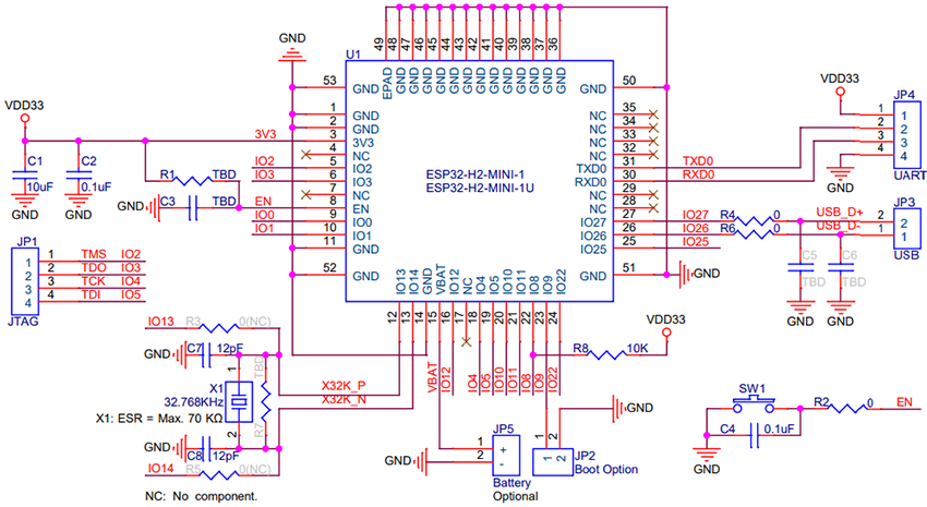
框图
Peripheral Schematic

