FTDI Chip FT4232HA车用高速USB转UART/MPSSE采用紧凑型QFN-64封装,无铅且符合RoHS指令。
特性
- 单芯片USB转四路串行端口,具有各种配置
- 在芯片上处理USB协议,无需USB特定固件编程
- 兼容USB 2.0高速(480Mb/s)和全速(12Mb/s)
- 通道A和通道B上两个多协议同步串行引擎(MPSSE)可简化同步串行协议(USB转JTAG、I2C、SPI或Bit-Bang)设计
- 独立波特率
- RS232/RS422/RS485 UART传输数据速率高达12Mbaud。(RS232数据速率受外部电平转换器限制)
- FTDI的免版税虚拟Com端口(VCP)和直接(D2XX)驱动程序在大多数情况下无需开发USB驱动器
- 可选流量TX/RX指示灯可通过LED和外部74HC595移位添加
- 可调接收缓冲器
- 通过PWREN#、SUSPEND#和RI#引脚支持USB暂停和恢复条件
- FTDI FT232R/FT-X类型、异步串行UART接口选项,具有完整的硬件握手和调制解调器接口信号
- UART接口支持7/8位数据、1/2停止位和奇数/偶数/标记/空格/无奇偶校验
- 自动传输功能可通过外部TXDEN引脚控制RS485串行应用
- 完全辅助硬件或X-On/X-Off软件
- 工作配置模式和USB描述串可通过USB接口在外部EEPROM中配置
- 低工作功率和USB暂停
- 可配置I/O驱动强度(4mA、8mA、12mA或16mA)和转换率。
- 支持总线供电、自供电和大功率总线供电的USB配置
- 兼容UHCI/OHCI/EHCI/xHCI主机控制器
- USB大容量数据传输模式(高速模式下512字节数据包)
- 专用Windows DLL可用于USB转SPI和USB转I2C应用
- +3.3V单电源工作电压范围
- +3.3V I/O连接(耐受+5V)
- 高度集成的设计包括用于VCORE的+1.2V LDO稳压器、集成POR功能和片上时钟倍频器PLL(12MHz至480MHz)
- 扩展汽车2级工作温度范围:-40°C至+105°C
- ESD保护,用于FT4232HA I/O
- 人体模型(HBM)±2kV
- 机器模式(MM)±200V
- 充电器件模型(CDM)±500V
- 无闭锁
- 紧凑型QFN-64封装
- 无铅、符合RoHS标准
应用
- 汽车
- 单片USB转四通道UART(RS232、RS422或RS485)或Bit-Bang接口
- 单芯片USB转2个JTAG通道以及2个
- 单芯片USB转1个JTAG通道以及3个
- 单芯片USB转1个SPI通道以及3个
- 单芯片USB转2个SPI通道以及2个
- 单芯片USB转2个Bit-Bang通道以及2个
- 单芯片USB转1个SPI通道、1个JTAG通道以及2个UART
- 单芯片USB转2个I2C通道以及2个
- 将传统外设设计升级为USB
- 可现场升级的USB产品
- 蜂窝和无绳电话USB数据传输电缆和接口
- 将基于MCU、PLD和FPGA的设计连接至USB
- PDA至USB数据传输
- USB智能读卡器
- USB仪表
- USB工业控制
- USB媒体播放器接口
- USB闪存读卡器和写入器
- 机顶盒USB接口
- USB数码摄像头接口
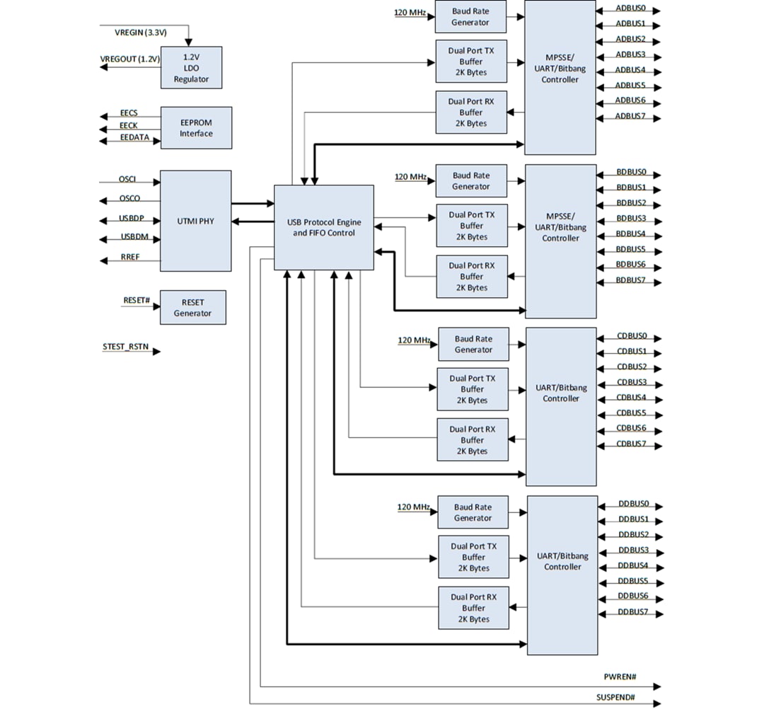
框图
封装外形
发布日期: 2022-05-03
| 更新日期: 2023-05-30

