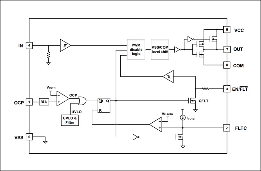
通过使用比较器和多个电阻器和电容器进行电流测量,可实现1ED44176N01F的过流保护。1ED44176N01F EiceDRIVER通过集成比较器节省了成本和空间。该款低侧栅极驱动器采用Infineon不受闩锁影响的CMOS技术,可实现坚固的单片结构,并实现较高的故障报告精度和±5%的OCP(过流保护)阈值容差。另外,1ED44176N01F还在单一引脚中集成了故障输出和使能功能,从而进一步降低了空间和系统要求。
特性
- 集成的过流保护和单引脚故障输出及使能功能可节省空间和成本
- ±5%的OCP阈值容差可实现精确检测
- 灵活的故障清除时间设置
- 欠压锁定可在低电源电压下提供保护
- 0.5V过流阈值,具有±5%的精确容差
- 具有正电压输入的过流检测
- 用于故障输出和使能的单引脚
- 可编程故障清除时间
- 欠压闭锁
- CMOS施密特触发输入
- 3.3V、5V和15V输入逻辑兼容
- 输出与输入同相
- 独立的逻辑和电源接地
- 2kV ESD HBM
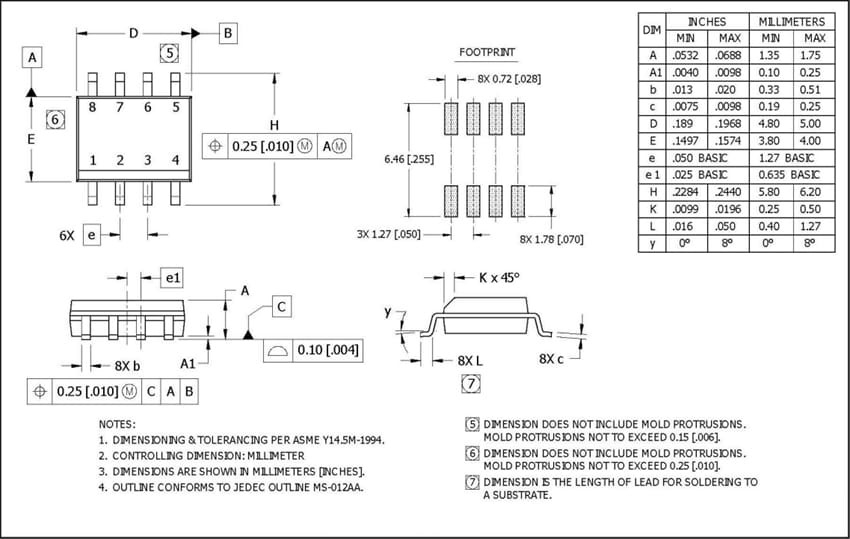
- 行业标准8引脚PG-DSO8封装
- 符合RoHS指令
规范
- 通道:1.0
- 配置:低侧
- 输入Vcc:12.7V至20.0V
- 隔离类型:非隔离
- 输出电流(灌电流):1.23A至1.75A
- 输出电流(拉电流):0.56A至1.23A
- 关闭传播延迟:50.0ns至95.0ns
- 打开传播延迟:50.0ns至95.0ns
- UVLO输入(关):10.7V至12.2V,典型值为11.4V
- UVLO输出(关):10.7V至12.2V,典型值为11.4V
- 电压等级:25.0V
- 工作温度范围:-40°C至+125°C
应用
- 数字控制PFC
- 空调和HVAC
- 家用电器
- 工业应用
- 用于单端拓扑的通用低侧栅极驱动器
框图
封装外形
发布日期: 2018-11-02
| 更新日期: 2022-09-02

