特性
- 工作电压(VS节点)高达+650V
- 100V负VS瞬态抑制
- 集成超快、低电阻自举二极管,BOM成本低
- 高压和低压引脚分离,以增加爬电距离和电气间隙
- 独立的逻辑和电源接地
- 用于自举操作的浮动通道
- 最大电源电压:25V
- 双通道独立欠压锁闭 (UVLO)
- 传播延迟:200ns
- HIN、LIN输入逻辑
- VS引脚上的逻辑运行电压高达–11V
- 输入端负电压公差为-5V
- 浮动通道可用于驱动采用高侧配置的N沟道MOSFET、SiC MOSFET或IGBT。
应用
- 电机控制和驱动器
- 轻型电动车 (LEV)
- 遥控直升机和无人机
- 开关模式电源 (SMPS)
- 不间断电源 (UPS)
- 电动工具
- 服务型机器人
- 家用电器
- LED照明
- EV充电
- 电池形成
视频
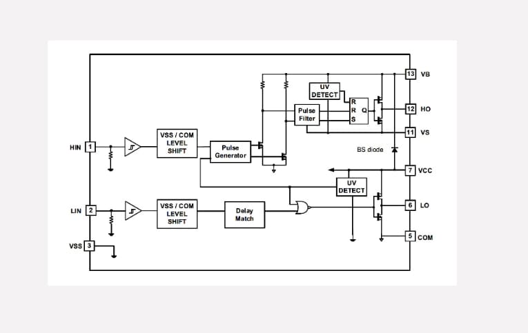
框图
典型应用
发布日期: 2019-12-03
| 更新日期: 2025-04-15

