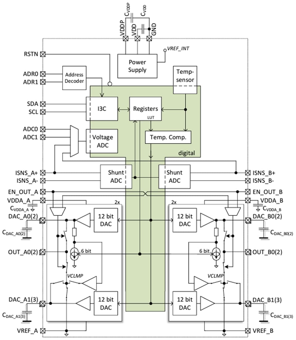
特性
- 八个DAC,具有12位分辨率
- 两个电流检测ADC和1个电压ADC
- Vout范围(-7V至0V或0V至+7V)
- 集成式温度传感器
- 控制接口(I2C和I3C)
- VQFN-32 (5mm x 5mm2) 封装
- 偏置和控制芯片,用于偏置两个发射 (Tx) 通道的Doherty功率放大器
- LDMOS和GaN PA的正负输出范围
- 集成钳位开关和缓冲器,用于快速TDD运行
- 集成60V ADC,用于PA电流和电压测量
- 温度传感器和快速I3C和I2C串行接口
应用
- 基站
- 小型蜂窝
- 5G大规模MIMO
- 分布式天线系统 (DAS)
框图
发布日期: 2023-10-10
| 更新日期: 2023-11-01

