Infineon Technologies BTN7030-1EPA NovalithIC™ Lite半桥
Infineon Technologies BTN7030-1EPA NovalithIC Lite ™ 半桥集成了SMART7技术,具有保护和诊断功能。 该半桥具有反向电流条件开关导通功能(InverseON)、带智能锁存器的温度限制、欠压关断和交叉电流保护等特性。BTN7030-1EPA半桥诊断特性包括针对高侧负载电流的成比例负载电流检测、导通/关断状态下的开路负载以及对地或电池短路。BTN7030-1EPA半桥非常适合用于机电继电器、保险丝、分立电路、驱动电机、螺线管和电流检测诊断,优化用于电机和电磁阀应用。特性
- 采用半桥配置的低侧和高侧开关
- 诊断和嵌入式保护
- NovalithIC™系列的一部分
- 反向电流条件开关接通功能 (InverseON)
- 绿色产品(符合RoHS指令)
- 保护特性:
- 带智能锁存器的温度限制
- 带智能锁存器的过流保护(跳闸),用于低侧和高侧输出级
- 欠压关断
- 交叉电流保护
- 诊断特性:
- 成比例的负载电流检测,用于高侧负载电流
- 导通和关断状态下开路负载
- 对地或电池短路保护
应用
- 替代机电继电器、保险丝和分立电路
- 适合用于驱动最大电感为3mH(最大电流时)的电机和电磁阀
- 温度相关过载检测电流:最低17A(TJ <75°C)、最低15A(TJ =125°C)和最低14A(TJ =150°C)
- 电流检测诊断,优化用于电机和电磁阀应用
框图
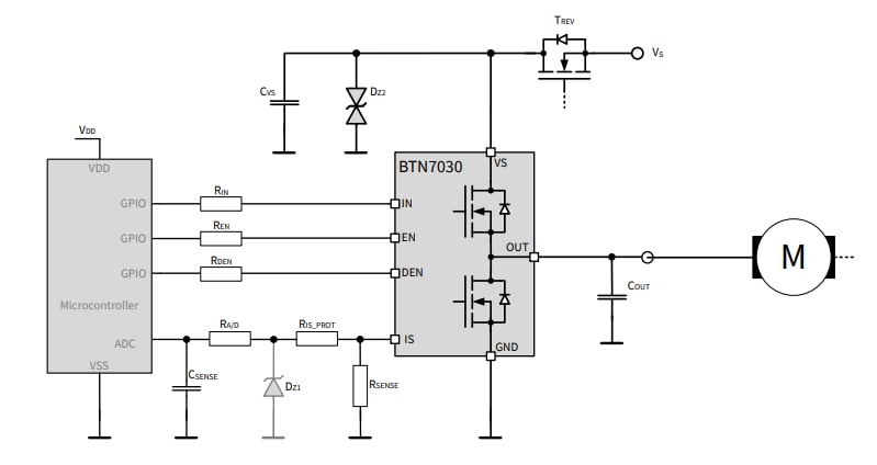
典型应用图
发布日期: 2021-02-20
| 更新日期: 2024-06-06
