特性
- 带OCT引脚的可调节电流限制
- 单通道设备
- 超低待机电流
- 3.3V和5V兼容逻辑输入
- 静电放电保护(ESD)
- 经过优化的电磁兼容性
- 逻辑接地独立于负载接地
- 断态下极低功率DMOS漏电流
- 绿色产品(符合RoHS标准),符合AEC标准
- 成比例的负载电流感应
- 开态和断态开路负载
- 电池和接地短路
- 短路时过热诊断信号稳定
- 增强kILIS 与温度和负载电流依赖性
- 欠压期间行为稳定
- 外部组件反转极性保护
- 外部组件丢失逻辑接地时确保负载关断
- 闩锁过热保护
- 外部组件过电压保护
- 增强短路运行
应用
- 适合电阻、电感和电容负载
- 替代机电继电器、保险丝和分立电路
- 非常适合用于驱动电子负载(例如雷达、摄像模块)
- 适用于12V和24V卡车和运输系统
- 系统电源保护
- ECU电源用主开关
框图
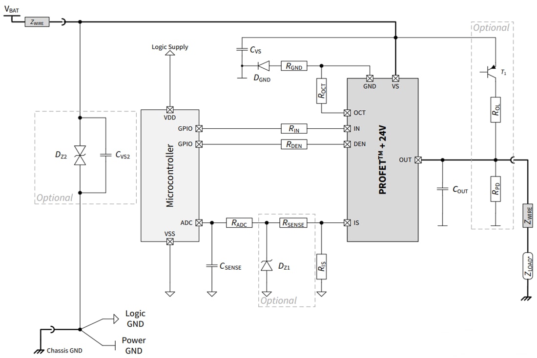
应用示意图
发布日期: 2025-04-03
| 更新日期: 2025-04-10

