Infineon Technologies CoolSiC™ 1200V G2碳化矽MOSFET
英飞凌CoolSiC™ 1200V G2碳化矽MOSFET为电力电子设备应用提供高性能解决方案。这些MOSFET具有出色的电气特性,且开关损耗极低,可实现高效运行。该1200V G2 MOSFET设计适合过载条件,支持温度高达200°C的工作条件,并可承受长达2μs的短路。这些设备具有4.2V基准栅极阈值电压VGS(th),可实现精确控制。CoolSiC MOSFET 1200V G2提供三种封装形式,在第一代技术优势的基础上进一步优化,面向更具成本效益、高效率、紧凑型、易于设计且可靠性更高的系统提供先进解决方案。第2代显著提高了硬/软开关拓扑的关键性能指标,非常适合所有常见的DC-DC、AC-DC和DC-AC级组合。CoolSiC™ G2 MOSFET有两种 TO-247 4引脚封装版本可供选择。用户可以根据要求选择标准TO-247 4引脚封装或TO-247 4引脚HC封装。TO-247 4引脚封装在关键引线之间具有更长的爬电距离,可实现更顺畅的波峰焊和更低的板产出损耗。标准化引脚与大多数市场上的产品兼容。
CoolSiC™分立1200V TO-263-7 (D2PAK-7L) 封装适用于大功率应用,设计用于低导通电阻和高速开关MOSFET。该封装提供 >7mm 爬电距离和电气间隙,最大限度地减少了PCB设计中的隔离工作量。
采用Q-DPAK封装的CoolSiC™ MOSFET分立1200V G2通过实现更容易的组装和出色的散热性能降低了系统成本。与底部冷却解决方案相比,顶部冷却器件可实现更优化的PCB布局,降低寄生元件和杂散电感的影响。另外,该器件还具有更高的热管理能力。顶部冷却Q-DPAK设计广泛应用在工业应用中。Q-DPAK封装提供有双半桥和单开关MOSFET形式。
特性
- VDSS = 1200V(Tvj = +25°C时)
- 超低开关损耗
- 较宽的最大VGS范围:-10V至25V
- 过载工作条件下,最高Tvj = +200°C
- 短路耐受时间:2µs
- 可施加0V关断栅极电压
- 稳健体二极管,适合硬换向
- )。XT互连技术,实现同类最佳的热性能
应用
- 电动汽车充电
- 工业驱动器/通用驱动器(GDP)
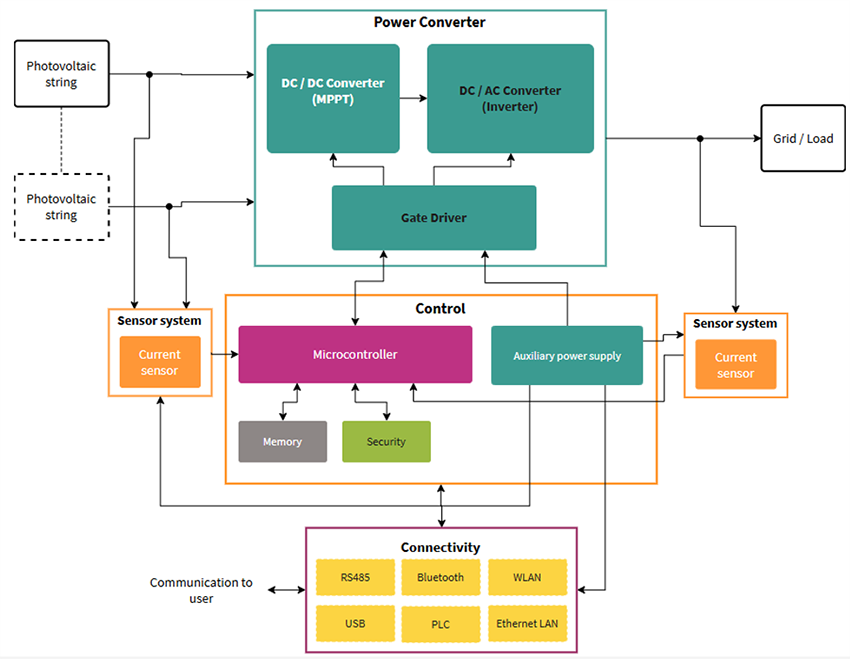
- 光伏/太阳能/组串式逆变器
- 不间断电源 (UPS)
- 固态断路器 (SSCB)
- 数据中心和人工智能
- 商用、建筑和农用车辆
视频
概述
优点
框图 - 30kW至150kW充电器
框图 - 三相组串式逆变器
其他资源
发布日期: 2024-02-20
| 更新日期: 2026-03-02
