特性
- 快速脉冲电容器充电
- 无需单独的预充电路径
- 主动钳位功能
- 线性模式运行
- 增强短路稳健性
- 非常适合用于48V隔离开关应用
- 加速电容器充电
- 降低系统成本
应用
- 配电
- 电池管理
- 电加热催化剂
元件
- IAUTN08S5N012L双栅极MOSFET 80V
- IAUT300N08S5N012续流MOSFET
- 2ED4820-EM 48V高侧驱动器
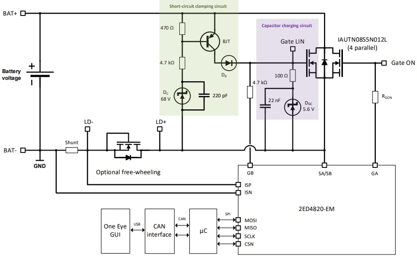
概述
原理图
其他资源
发布日期: 2025-02-05
| 更新日期: 2025-03-18

