英飞凌F3系列在逻辑端子内安全运行,电源电压为3.3V和5V。所有输入结构均具有与电源电压成正比的阈值电平。1ED3323MC12N设计用于直接替代英飞凌EiceDRIVER 1ED020I12-F2,并提供更强大的输出级。
只要不超过40V的绝对最大值,就可以将各种输出侧电源电压(高达40V)配置为器件上的正负电压。整个系列驱动器IC均具有有源关断功能的输出部分。此外,无铁芯变压器技术实现隔离障碍之间的数据传输。
特性
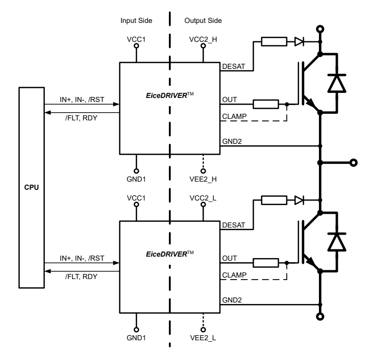
- 单通道电隔离无芯变压器栅极驱动器
- 集成保护特性,如短路保护 (DESAT)、软关闭、有源米勒钳位和有源关断
- 搭配600V/650V/1200V/1700V/2300V IGBT、Si和SiC MOSFET使用
- 峰值输出电流:高达+6A/-8.5A(典型值)
- 绝对最大输出电源电压(VCC2):40V
- 高共模瞬态抑制(CMTI)>300kV/µs
- 较短的传播延迟:85ns(典型值)
- 紧密的IC对IC传播延迟匹配(15ns最大值)
- 输入电源电压VCC1:3.3V和5V
- 适合用于在高环境温度和快速开关应用中运行
- DSO-16宽体封装,具有8mm爬电距离
- 安全认证
- 符合UL 1577认证要求:VISO,test=6840VRMS,持续1s;VISO=5700VRMS,持续60s
- 增强型隔离符合VDE 0884-11认证要求,VIORM=1767V(峰值,增强型)(进行中)
应用
- 工业电机驱动器 - 紧凑型、标准、高级、伺服驱动器
- 太阳能逆变器,用于1500V (DC)系统
- 不间断电源系统
- 高压直流-直流转换器和直流-交流逆变器
- 焊接
- 商业和农用车辆 (CAV)
- 商业空调 (CAC)
- 高压隔离直流-直流转换器
- 隔离式开关模式电源 (SMPS)
规格表
视频
方框图
发布日期: 2023-02-21
| 更新日期: 2026-01-14

