特性
- 支持八进制SPI或带有3.3V输入/输出的SPI
- 可连接任何主机平台(MCU/SoC)
- 非常适合与SEMPER SDK搭配使用
规范
- Pmod与八进制SPI和闪存兼容
- 直流输入类型
- 八进制SPI和SPI接口
- BGA24封装
- 符合汽车、工业及消费应用要求
- 软件生态系统包括SEMPER SDK、ModusToolbox™和AURIX™ Development Studio
- 电源电压为2.7V(最低)至3.6V(最高)。
应用
- 汽车
- 工业
- 通信
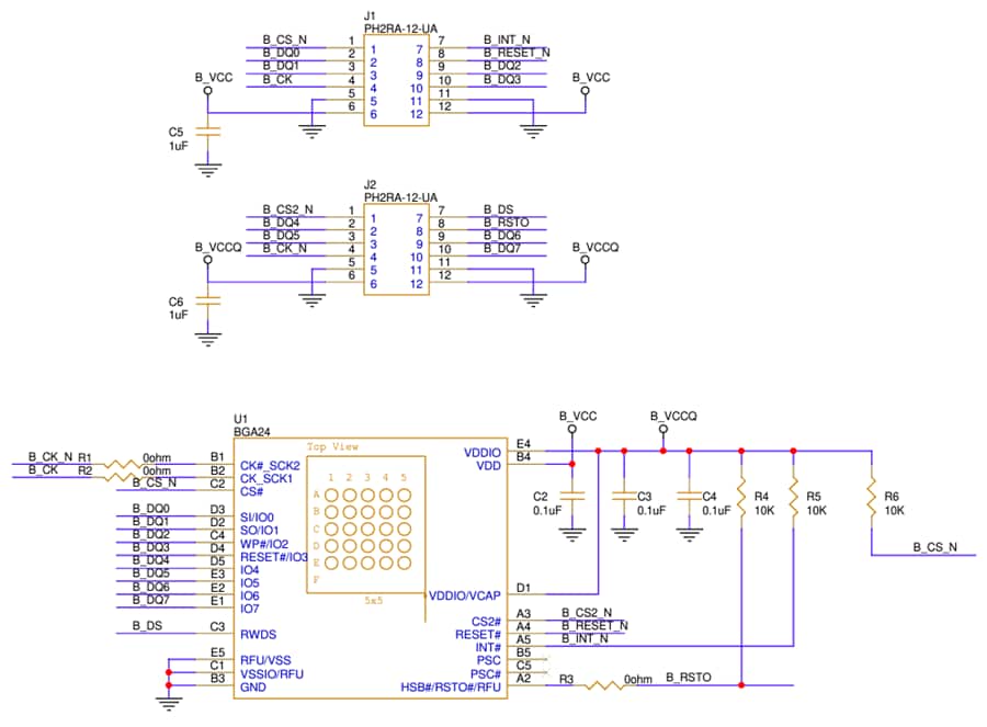
原理图
发布日期: 2024-11-12
| 更新日期: 2024-12-02

