特性
- Supports universal input and wide output range
- Low count of external components supporting small form factors and improved reliability
- All parameters set by simple resistors only
- Supports outdoor use by extended junction temperature range from -40°C to +125°C
- Stable low load operation mode down to 0.1% of nominal power rating
- Comprehensive set of protection features includes external over temperature protection and capacitive load protection to increase system safety
- Ultra-fast time to light <200ms
- Power factor correction >99%, THD <5%
- High efficiency up to 94%
应用
- Indoor and outdoor high-power LED lighting
- High-bay and low-bay lighting
- Street lighting
- Parking garages and area lighting
- Office panel lighting
- Shop lighting
视频
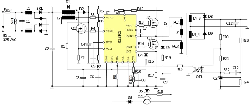
Typical Application
Additional Resource
发布日期: 2015-03-25
| 更新日期: 2022-03-11

