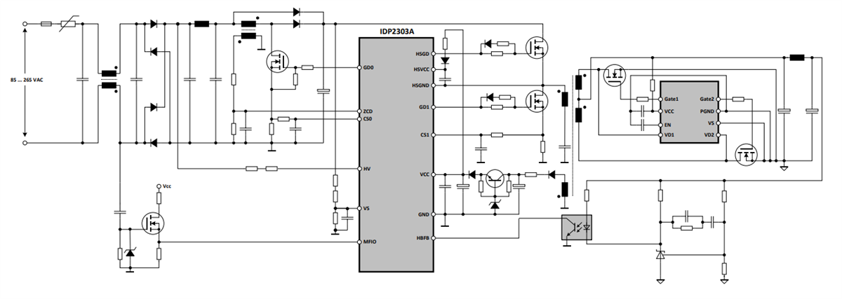
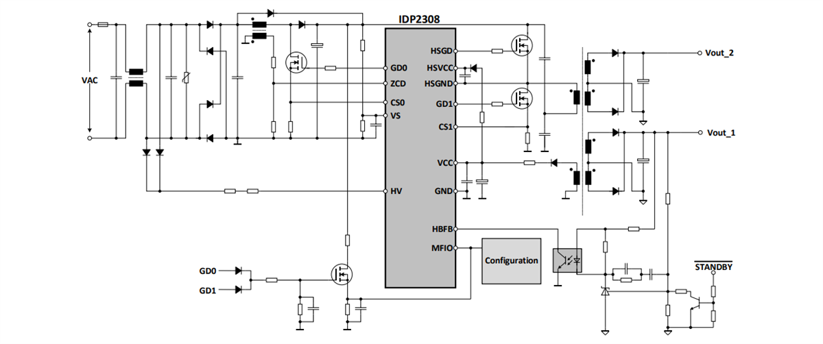
英飞凌IDP2303A/IDP2308控制器将高压启动单元和高级突发模式结合在一起,具有低待机功耗。此外,集成了一次性编程 (OTP) 单元,可提供一整套可配置参数,有助于简化设计融入。
IDP2303A采用低引脚数DSO-16封装,IDP2308采用DSO-14封装。仅需极少外部元件。
特性
- 多模PFC
- 可配置PFC栅极驱动器
- 同步PFC和LLC突发模式控制
- 可配置非线性LLC VCO曲线
- 可配置软启动
- 通过HV引脚进行VAC输入电压检测和X电容放电
应用
- LCD-TV 75W至300W
- 通用SMPS
框图
发布日期: 2022-09-29
| 更新日期: 2022-10-11

