Infineon Technologies Power PROFET+容性负载充电评估板
英飞凌Power PROFET™+容性负载充电评估板是一款以应用为中心的开发平台,旨在演示英飞凌Power PROFET+系列如何在12V、24V和48V系统中实现容性负载的安全高效切换。 该评估板为从事高侧开关应用的工程师提供了一个实用的参考设计,适用于配电、供暖系统及其他需要对电容器充电进行控制的负载场景。该板展示了一种外部电路方案,用于应对容性负载切换所带来的独特挑战,特别是给大容量电容器充电时所产生的大浪涌电流。该设计可帮助用户利用与目标电压范围匹配的适当Power PROFET+高侧开关,评估容性负载开关(CLS)解决方案。该款英飞凌评估板包含一份详细的原理图和PCB布局图,针对预充电、短路事件及各种实际负载场景下的安全运行进行了优化。该评估板提供了仿真结果,展示了不同功率电阻值对电路板充电行为的影响,从而指导用户根据具体电容器容量和应用需求相应调整设计。
特性
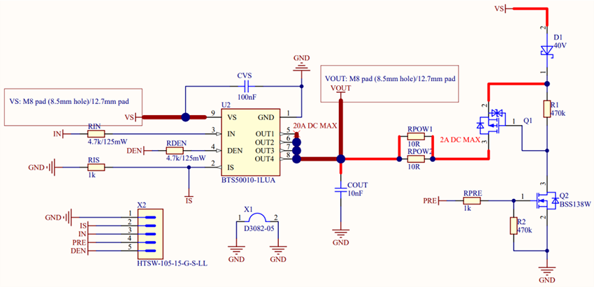
- 评估板采用BTS50010-1LUA Power PROFET™+ 12V功率开关IC
- 根据所选用的Power PROFET™+,可用于12V、24V和48V应用
- 用户可根据需求调整功率电阻器
- 3.1 V 到 28 V 的输入电压范围
- 输入与输出连接 - GND钩、Power PROFET™+的12V IS引脚、用于开启/关闭诊断使能的DEN引脚、用于开启/关闭输入的IN引脚,以及用于驱动P沟道MOSFET的PRE引脚
- 功率路径 - 提供VS和VOUT连接,用于功率路径
- PCB面积:68mm2
- 3个独立的电路板区域
- 预充电区域
- 用于预充电路径的两个功率电阻器:RPOW1和RPOW2
- P沟道MOSFET Q1和N沟道MOSFET Q2,用于控制电路板开关
- 外围电容器和电阻器,用于驱动MOSFET
- 用户可修改功率电阻器,用于调整预充电时间
- 二极管D1提供电池反接保护
- 功率区域 - 包含BTS50010-1LUA在内的主功率路径
- 数字输入/输出区域 - 与微控制器连接的接口,包括GND、IS、IN、DEN和PRE引脚
- 预充电区域
应用
- 适合电阻、电感和电容负载
- 适用于大电流负载应用,如加热系统、风扇和泵
- 低频PWM应用
电路框图
电路原理图
概述
发布日期: 2026-01-14
| 更新日期: 2026-01-27
