PROFET™ Load Guard 12V高边开关采用PG-TSDSO-14封装,工作结温范围为-40°C至150°C。
特性
- 容性负载开关模式,可在安全工作区为大电容负载充电
- 符合汽车类AEC Q100 Grade1和ISO 26262-ready标准
- 诊断:
- 成比例的负载电流感应
- 导通和关断状态下开路负载
- 对地和电池短路保护
- 保护:
- 可通过外部电阻器调节过流限制
- 带受控重启功能的绝对和动态温度限制
- 反向电流条件下的开关接通功能 (InverseON)
应用
- 驱动电阻、电感和容性负载,电流高达2A
- ADAS和AD模块,包括摄像头、雷达、超声波和激光雷达模块
- 通信模块,包括天线、蓝牙、V2X和Wi-Fi®
- 替代机电继电器、保险丝和分立电路
- 保护系统电源、负载电源和电线
- 用于ECU电源的主开关
- 传感器加热元件
- 未来配电架构
规范
- 最低工作电压 (VS(OP)):3V
- 最小启动工作电压 (VS(UV)):2.7V
- 最大工作电压 (VS):28V
- 最低过压保护 (VDS(CLAMP)_25):35V
- 睡眠模式下最大电流 (IVS(SLEEP)_85):0.5µA
- 最大工作电流 (IGND(ACTIVE)):4.5mA
- 导通电阻 (RDS(ON)_25):90mΩ(典型值)
- 最大导通电阻 (RDS(ON)_150):180mΩ
- 标称负载电流 (IL(NOM)):2A
- 典型电流检测比 (Kviu) :1000
- 可调过流限制 (ILIM):0.38A至4.34A
- 工作结温范围 (TJ):-40°C至+150°C
- 4.9mm x 3.9mm PG-TSDSO-14封装
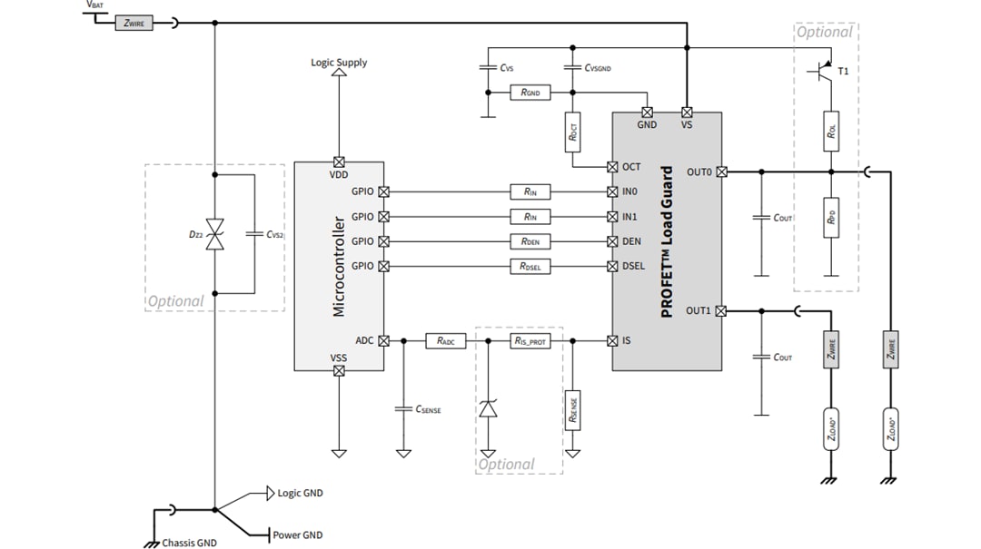
典型应用图
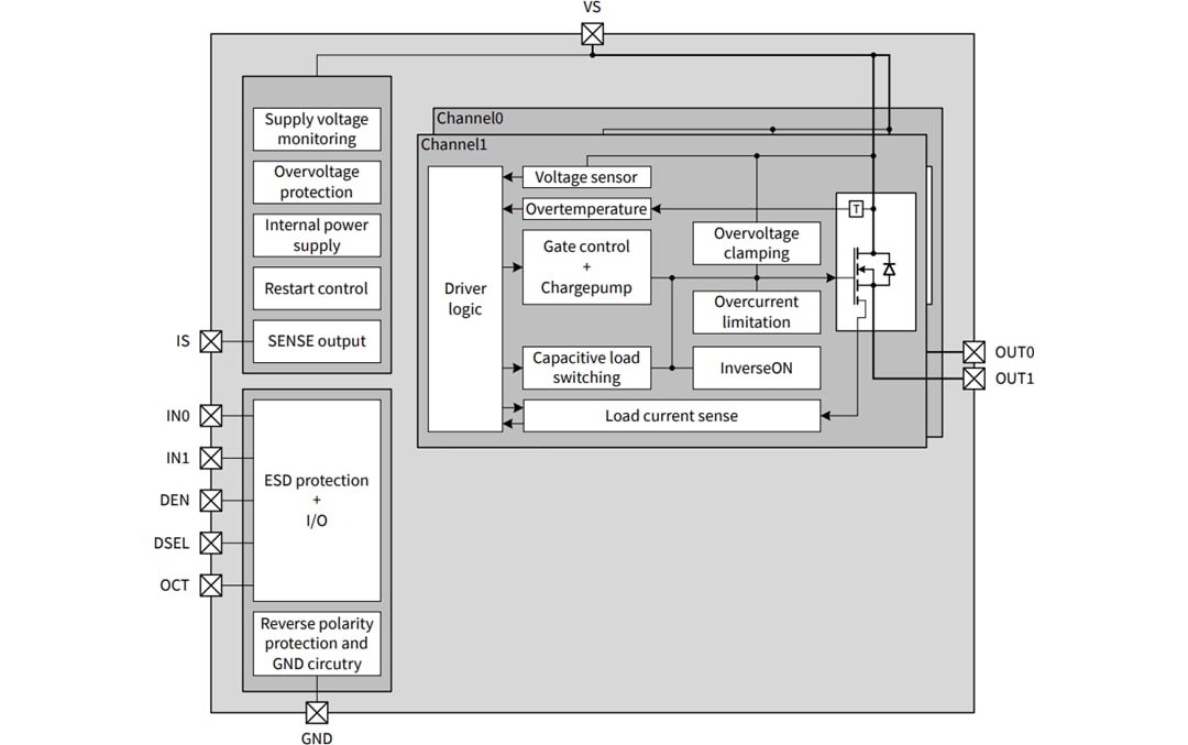
框图
发布日期: 2022-02-28
| 更新日期: 2023-01-13

