Infineon Technologies PROFET ™+ 2 BTS7004 12 V评估板
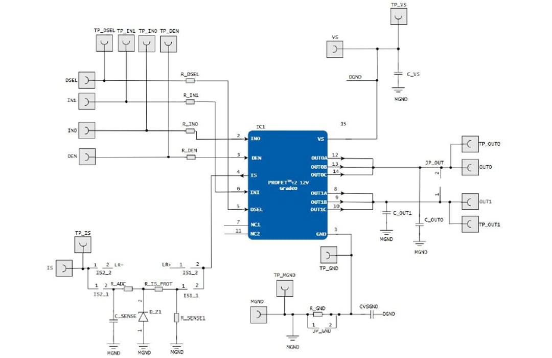
英飞凌 PROFET ™+2 12V Grade0评估板(SHIELDBTS70041EPZTOBO1) 是一款PROFET+2受保护的高侧电源开关演示平台。该 评估板设计用于处理PROFET+2 12V Grade0系列中的所有器件,包括采用PG-TSDSO-14封装的BTS7004-1EPZ PROFET+2 器件。该评估板可驱动电阻性、电容性和/或电感性负载。
特性
- BTS7004-1EPZ PROFET+2器件,采用PG-TSDSO-14封装
- 具有ReverseON功能,可在反向极性时实现低功耗
- 带受控重启功能的绝对和动态温度限制
- 带智能闩锁的过流保护(跳闸)
- 欠压关断
- 对外部元件进行过压保护
- 成比例的负载电流感应
- 打开和关闭状态下的开路负载检测
- 对地和电池短路保护
支持的器件
在PG-TSDSO-14裸露焊盘封装中集成了先进的诊断和保护特性。
相关子板
设有一个PROFET™ +2 12V高侧开关,且与PROFET ONE4ALL主板兼容。
发布日期: 2020-05-20
| 更新日期: 2024-10-24