Infineon Technologies PROFET™+ 2 BTS7080 12 V评估板

英飞凌PROFET™+2 BTS7080 12V评估板 (SHIELDBTS70802EPZTOBO1) 是用于PROFET+2保护高侧电源开关的演示平台。该 评估板设计用于处理PROFET +2 12V Grade0系列中的所有器件,包括采用PG-TSDSO-14封装的BTS7080-2EPZ PROFET+2 器件。该评估板可驱动电阻性、电容性和/或电感性负载。 

特性

  • BTS7080-2EPZ PROFET+2器件,采用PG-TSDSO-14封装
  • 具有ReverseON功能,可在反向极性时实现低功耗
  • 带受控重启功能的绝对和动态温度限制
  • 带智能闩锁的过流保护(跳闸)
  • 欠压关断
  • 对外部元件进行过压保护
  • 成比例的负载电流感应
  • 打开和关闭状态下的开路负载检测
  • 对地和电池短路保护

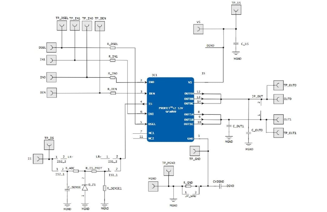
原理图

原理图 - Infineon Technologies PROFET™+ 2 BTS7080 12 V评估板
发布日期: 2020-05-20 | 更新日期: 2024-10-24