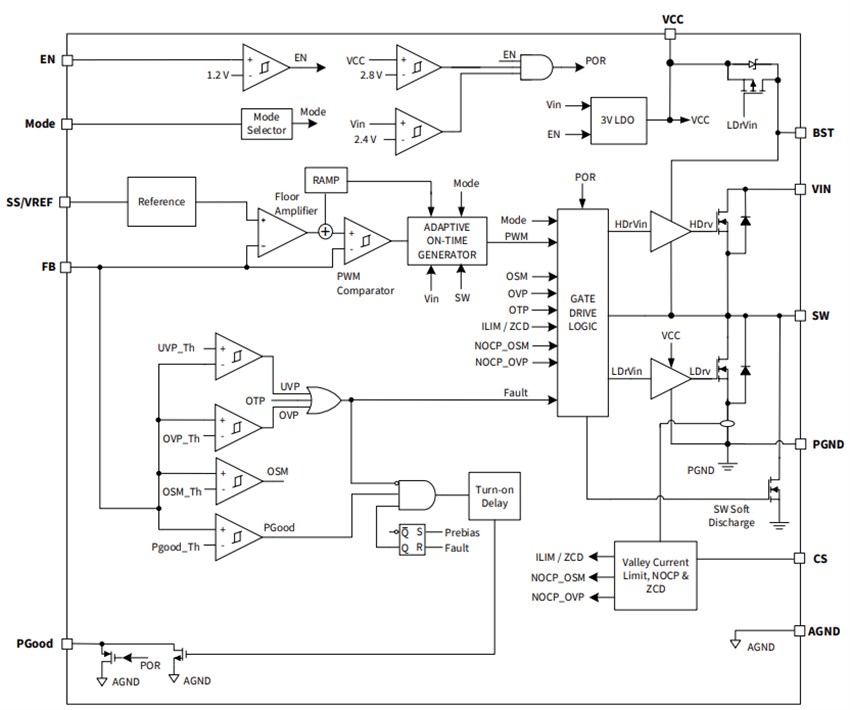
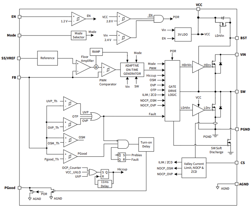
多功能TDA3880x稳压器具有600kHz、1.1MHz和2MHz可选开关频率、可编程电流限制以及至少1ms (TDA38806)或1.5ms (TDA38807)的软启动时间、强制连续导通模式(FCCM)和二极管仿真模式(DEM)运行。英飞凌TDA3880x支持带外部基准输入的电压跟踪。这些元件还具有重要的保护功能,例如预偏置启动、热补偿电流限制、过压/欠压保护和热关断,以便在发生故障时提供所需的系统级安全性。TDA3880x采用标准QFN-14 (2mm x 3mm)封装,在-40°C至+125°C宽温度范围内工作。
特性
- 宽输入电压范围
- 4V至16V,带内部偏置
- 2.7V至16V,带外部VCC (3.3V)
- 精密参考电压
- 0.6V TDA38806:±0.5%
- 0.9V TDA38807:±0.5%
- 稳定搭配陶瓷输出电容器
- 无外部补偿
- 可选强制连续导通模式和二极管仿真,用于提高轻负载效率
- 可选开关频率选项:600kHz、1100kHz和2MHz
- 可编程软启动时间和增强型预偏置启动
- TDA38806:1ms (最小值)
- TDA38807:1.5ms (最小值)
- 带外部基准输入的电压跟踪
- 可编程过流保护限制,带内部热补偿
- 使能输入,带电压监控功能
- 电源良好输出
- 保护特性
- 非锁存OCP、UVP、热关断和闭锁OVP (用于TDA38806)
- 闭锁OCP、UVP、热关断和TDA38807 OVP
- 工作温度范围:-40 °C至+125 °C
- 小尺寸2mm x 3mm QFN-14封装
- 无铅、无卤,符合RoHS指令
- 根据JEDEC47/20/22相关测试,符合工业应用要求
应用
- 服务器
- 存储应用
- 电信和数据通信
- 分布式负载点 (POL) 电源架构
- 48 V配电
- 工业电脑
应用电路
TDA38806 方框图
TDA38807 方框图
发布日期: 2024-08-08
| 更新日期: 2024-09-20

