英飞凌TLD5099EP直流/直流控制器IC通过内部5V线性稳压器驱动低侧N沟道功率MOSFET。开关频率可在100kHz至500kHz范围内调节,并同步到外部时钟源。可以激活扩频调制器,通过在宽带频谱上移动窄谐波峰值的能量提高EMI。
该器件通过模拟或PWM输出提供灵活调光。使能功能将关断电流消耗降至/Q_OFF<15µA(105°C时)。TLD5099EP的电流模式控制方案提供稳定稳压环路,由小型外部补偿元件维持。此外,集成的软启动功能可限制电流峰值以及启动时的电压过冲。
该器件具有保护和诊断功能,TLD5099EP非常适合用于恶劣的汽车环境。
特性
- 升压、降压、降压-升压、SEPIC和反激式拓扑中的固定电流或固定电压配置
- 从内部5V稳压器驱动低侧外部N沟道开关MOSFET
- 灵活的开关频率范围:100kHz至500kHz,带扩频调制器
- 与外部时钟源同步
- 宽输入电压范围:4.5V至45V
- 使能和PWM功能,具有/Q_OFF<15µA极低关断电流(105°C时)
- 模拟调光和PWM调光特性(嵌入式或外部),可调节平均LED电流
- PWMO栅极驱动器,用于PWM调光和输出断开
- 保护和诊断功能
- 开路和对地短路检测
- 输出过压保护
- 对GND短路保护
- 过热关断
- 静电放电 (ESD) 保护
应用
- 汽车外部和内部照明
- 通用照明
- 通用电流/电压控制直流/直流驱动器
典型应用
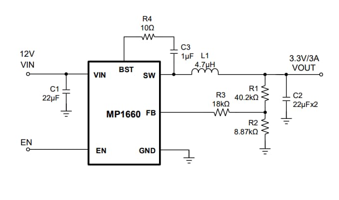
框图
发布日期: 2021-05-08
| 更新日期: 2022-03-11

