TLD5542-1控制器具有200kHz至700kHz开关频率范围、5MHz SPI时钟频率以及-40°C至150°C结温范围。该开关控制器可在各种条件下提供±3% LED电流精度和高达96%最大效率。典型应用包括面向ADB应用的激光远光灯、紧凑型多通道LED驱动器模块、大电流稳压器和无线机舱内充电器。
特性
- 单电感器大功率降压-升压控制器
- 诊断和控制用SPI
- 恒定电流 (LED) 和恒定电压调节
- 借助快速输出放电操作,可以通过单个IC驱动多个负载
- Limp Home功能(故障安全模式):
- 通过LHI引脚激活Limp Home
- EMC优化器件,具有自动扩频功能
- LED和输入电流检测,带有专用监视器输出
- 针对器件和负载的高级保护特性
- TLD55421QV:
- PG-VQFN-48封装
- TLD55421QU:
- PG-TQFP-48封装
- 增强的调光功能,例如模拟和PWM调光
- 符合汽车级AEC标准
- 保护功能:
- 外部MOSFET的过载保护
- 短路负载、输出过压保护
- 输入欠压保护
- 器件热关断,具有自动启动行为
- 静电放电保护 (ESD)
规范
- 器件输入电源电压范围:4.5V至40V
- 功率极输入电源电压范围:4.5V至55V
- 开关频率范围:200kHz至700kHz
- 5MHz SPI时钟频率
- 结温范围:-40°C至+150°C
应用
- 汽车应用中的大功率LED驱动器
- 面向ADB应用的激光远光灯 (自适应远光灯)
- 紧凑型多通道LED驱动器模块(用于组合负载的单个直流-直流模块)
- 大电流稳压器
- 无线机舱内充电器
框图
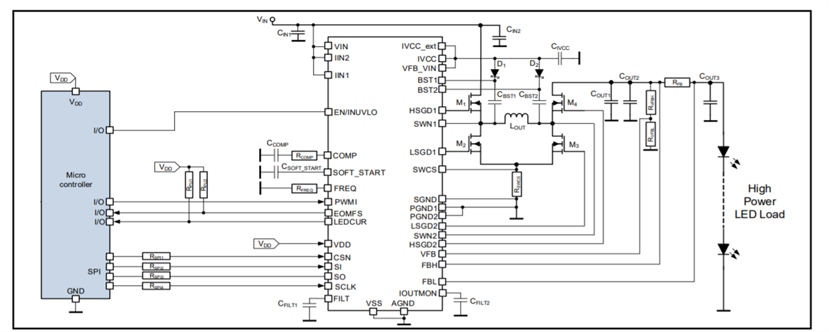
应用电路图
发布日期: 2020-10-13
| 更新日期: 2024-12-02

