Infineon Technologies TLS102B0稳压器

Infineon TLS102B0稳压器是一款采用小型PG-SCT595-5封装的高精度单芯片集成低压差 (LDO) 电压跟踪稳压器。TLS102B0 LDO稳压器设计用于为各类非板载系统供电,如汽车应用的恶劣条件下动力总成管理系统中的传感器。因此,该稳压器具有额外的保护功能,包括反向极性保护以及接地和电池短路保护等。TLS102B0稳压器具有高精度跟踪、输出电压可调,电流消耗低等特性,能够驱动高达20mA的负载。典型应用包括汽车传感器、受保护传感器、次级电压供电、高精度电压跟踪、精密电压复制以及用于非板载负载的电源开关。

特性

  • 20mA电流能力
  • 极高精度跟踪
  • 输出电压可调低至2V
  • 稳定搭配陶瓷输出电容器
  • 反向极性保护
  • 典型的120mV (20mA) 极低压差
  • 在关断模式下典型的3μA极低电流消耗
  • 输入电压范围宽:-16V ≤ VIN ≤ 45V
  • 温度范围宽:-40°C ≤ Tj ≤ 150°C
  • 输出短路保护(接地和电池)
  • 过热保护
  • 绿色产品(符合RoHS指令)
  • 符合AEC标准

应用

  • 汽车传感器电源
  • 非板载传感器的受保护传感器电源
  • 汽车电子控制单元 (ECU) 的二次电压电源
  • 高精度电压跟踪
  • 精度电压复制
  • 非板载负载的电源开关

TLS102B0框图

框图 - Infineon Technologies TLS102B0稳压器

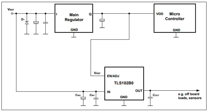
TLS102B0应用图

应用电路图 - Infineon Technologies TLS102B0稳压器
发布日期: 2018-05-25 | 更新日期: 2022-08-08