特性
- 宽输入电压范围:4V至40V
- 输出电压:5V
- 输出电压精度:±2%
- 输出电流:高达100mA
- 低压差:250mV(100mA输出电流时典型值)
- 低电流消耗:40μA
- 在搭配1μF小输出电容时可稳定工作
- 宽温度范围:- 40°C至+150°C
- 绿色产品(符合RoHS指令)
- 符合AEC标准
应用
- 汽车通用ECU
- 两轮ECU
- 车身模块、网关
- 信息娱乐
- 警报
- 仪表板
框图
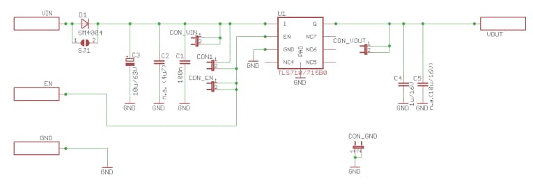
原理图
发布日期: 2019-12-13
| 更新日期: 2024-01-22

