Infineon Technologies TLS810D1LDV33演示板
Infineon Technologies TLS810D1LDV33演示板 设计用于评估TLS810D1LD低压差线性稳压器,具有2.75V至42V宽输入电压范围。该器件具有9μA超低静态电流,适用于汽车或其他永久连接电池的电源系统。TLS810D1LD稳压器是固定3.3V输出版本,精度为2%。TLS810D1LDV33演示板在输出电流为100mA时提供250mV低压差。该演示板非常适合用于需要在启动条件下工作的汽车系统。TLS810D1LDV33板非常适合用于信息娱乐、警报、仪表板、RKE、防盗装置、网关和汽车通用ECU。特性
- 超低静态电流:9μA
- 宽输入电压范围:2.75V至42V
- 输出电流能力:高达100mA
- 关闭模式电流:小于1μA
- 低压差:250mV(100mA时典型值)
- 输出电流限制保护
- 过热关断
- 宽工作温度范围
- 开/关使能
- 采用PG-TSON-10封装
- 采用PG-DSO-8 EP封装
- 绿色产品(符合RoHS指令)
- 符合AEC标准
应用
- 汽车通用ECU
- 信息娱乐、警报和仪表板
- 直接连接电池的应用
- RKE、防盗装置和网关
框图
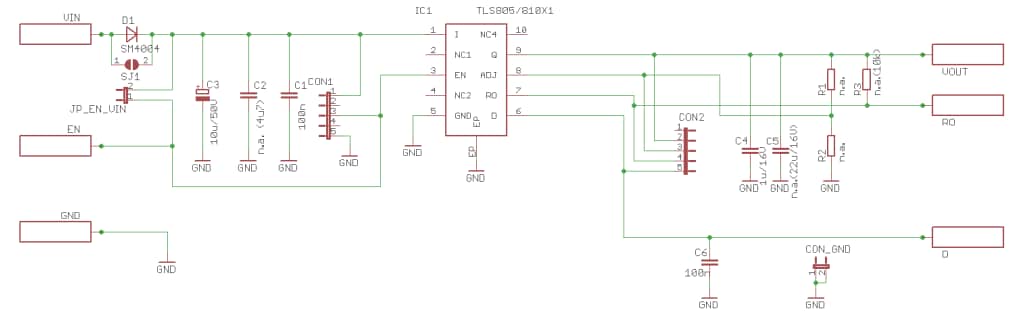
原理图
Additional Resource
发布日期: 2019-12-16
| 更新日期: 2024-01-19
