Infineon Technologies TLS820F3EL V50演示板
英飞凌科技TLS820F3EL V50演示板用于在设计入选过程中评估TLS820F3ELV50高性能低压差线性稳压器 (LDO)。该演示板具有5.5V±2%输出电压、200mA电流容量以及26µA典型超低电流消耗。TLS820F3EL V50演示板包括用于监控微处理器的看门狗电路和用于复位和看门狗的独立输出。该演示板还具有输出电流限制和过热关断功能。 TLS820F3EL V50 演示板的工作输入电压范围为3V至42V,符合RoHS指令(绿色产品)。典型应用包括汽车通用ECU、远程信息处理系统、ADAS相机和雷达系统、导航系统和车身控制模块。特性
- 用于监控微处理器的看门狗电路
- 看门狗抑制
- 用于复位和看门狗的独立输出
- 使能
- 输出电流限制
- 过热关断
- 符合RoHS指令
规范
- 输出电压:5.5V±2%
- 载流能力:200mA
- 超低电流消耗:26µA(典型值)
- 输入电压范围:3V至42V
- 100mA压差时为100mV
- 汽车温度范围:-40°C至150°C
应用
- 汽车通用ECU
- 远程信息处理系统
- ADAS相机和雷达系统
- 导航系统
- 车身控制模块
框图
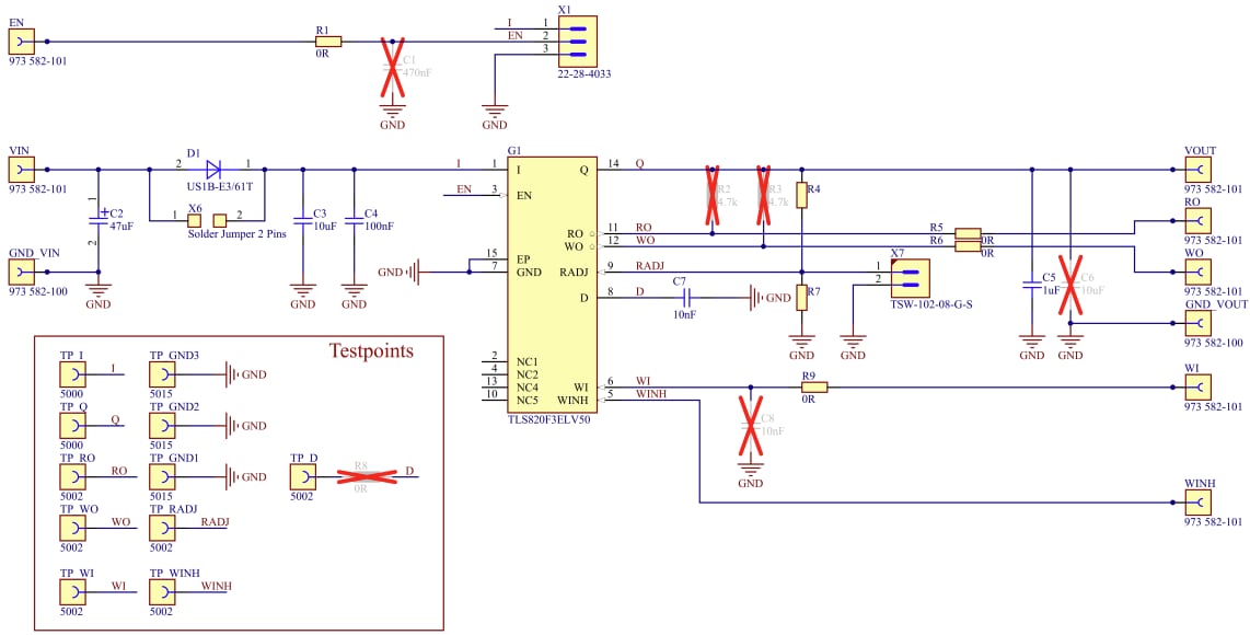
示意图
其他资源
发布日期: 2023-11-22
| 更新日期: 2023-12-07
