Infineon Technologies TLT9252VLC高速CAN FD收发器
英飞凌科技TLT9252VLC高速CAN FD收发器设计用于汽车和工业应用中高达5Mbit/s的HS CAN网络。作为物理总线层和CAN协议控制器之间的接口,TLT9252VLC将信号驱动至总线,并保护微控制器免受网络内部产生的干扰。基于CANH和CANL信号的高对称性,TLT9252VLC可实现极低的电磁辐射,无需共模扼流圈即可运行。非低功耗模式(正常工作模式和仅接受模式)和低功耗模式(睡眠模式和待机模式)经过优化,可根据所需功能降低电流消耗。即使在整个温度范围内静态电流低于25µA的睡眠模式下,TLT9252VLC也可以检测HS CAN总线上的唤醒模式 (WUP)。VIO电压基准输入支持3.3V和5V供电微控制器。英飞凌科技TLT9252VLC集成到符合RoHS指令的PG-TSON-14封装中,符合ISO11898-2 (2016) 标准的要求。特性
- 完全符合ISO11898-2 (2016) 和 SAE J2284-4/-5标准
- 英飞凌汽车质量
- 符合AEC-Q100 0级标准(TA: -40°C至+150°C)高温任务配置文件认证
- 有保证的环路延迟对称性,支持速率高达5MBit/s的CAN灵活数据速率 (CAN FD) 数据帧
- 总线唤醒模式 (WUP) 功能,滤波器时间经过优化(0.5µs至1.8µs),适合全球OEM使用
- 出色的ESD抑制能力:+/-10kV (HBM) 和+/-9kV (IEC 61000-4-2)
- 睡眠模式下电流消耗极低:25µA(最大值)
- 通过VBAT和VCC支持双电源解决方案,可在电池启动期间实现稳健的行为
- VCC和VIO电源的扩展电源范围
- 故障安全特性,例如TxD超时、RxD隐性钳位和过热关断
- 超低电磁辐射 (EME),用于无扼流圈应用
- 具有宽共模范围,实现了高电磁抗扰度 (EMI)
- CAN对地、电池和VCC短路保护
- VBAT、VCC和VIO欠压检测
- 自主总线偏置,符合ISO11898-2 (2016)标准
- 总线唤醒 (WUP) 和本地唤醒 (LWU)
- INH输出,用于控制外部电路
- 通过NERR输出引脚改进可靠的本地故障诊断功能
- 绿色产品(符合RoHS指令)
应用
- 汽车动力传动系和变速箱应用
- 信息娱乐应用
- 集群模块
- 雷达应用
- 暖通空调
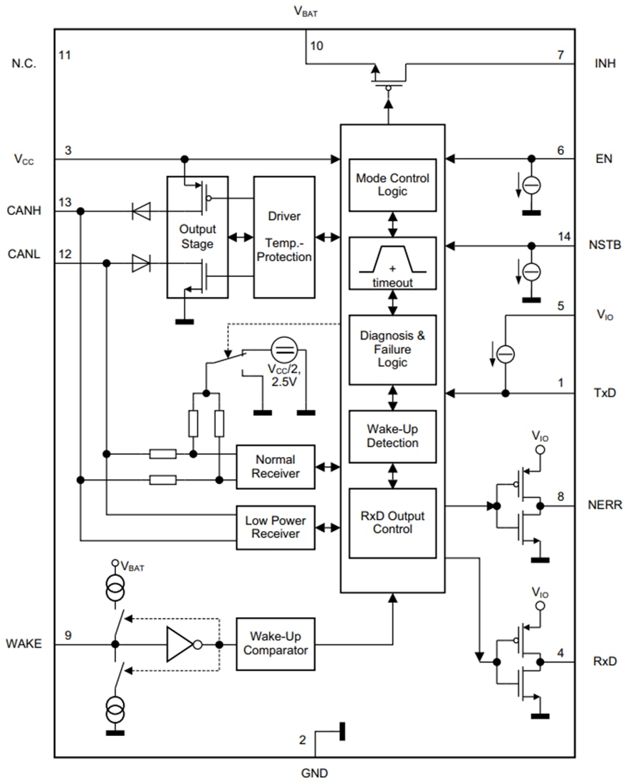
框图
发布日期: 2022-07-11
| 更新日期: 2022-07-21
